注册帐号丨忘记密码?
1.点击网站首页右上角的“充值”按钮可以为您的帐号充值
2.可选择不同档位的充值金额,充值后按篇按本计费
3.充值成功后即可购买网站上的任意文章或杂志的电子版
4.购买后文章、杂志可在个人中心的订阅/零买找到
5.登陆后可阅读免费专区的精彩内容
打开文本图片集
【编者按】评价的目的,是在激励学生学习的同时,改进教师的教学。与传统评价方式相比,表现性评价这样的新型评价方式因其在核心素养培养、高阶思维发展等方面所具备的优势,得到广大教师的关注。表现性评价任务如何设计、评价量规如何制订等都值得我们深入探究。本期话题围绕“核心素养导向下的小学数学表现性评价”展开。(剩余4693字)
登录龙源期刊网
购买文章
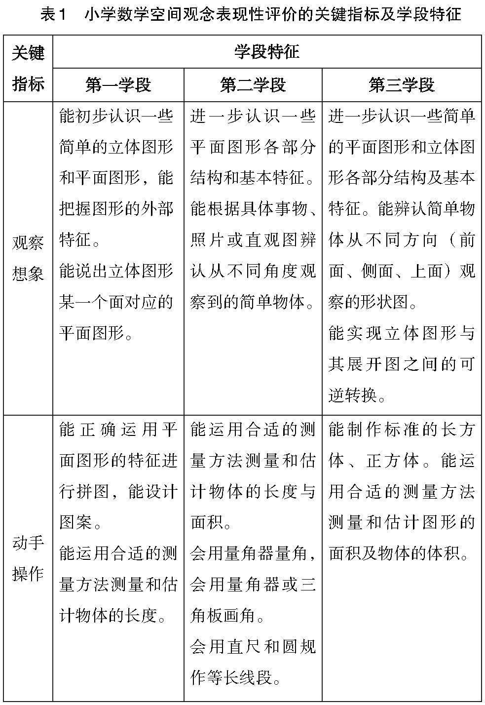
小学数学空间观念表现性评价的指标构建与任务设计
文章价格:4.00元
当前余额:100.00
阅读
您目前是文章会员,阅读数共:0篇
剩余阅读数:0篇
阅读有效期:0001-1-1 0:00:00