注册帐号丨忘记密码?
1.点击网站首页右上角的“充值”按钮可以为您的帐号充值
2.可选择不同档位的充值金额,充值后按篇按本计费
3.充值成功后即可购买网站上的任意文章或杂志的电子版
4.购买后文章、杂志可在个人中心的订阅/零买找到
5.登陆后可阅读免费专区的精彩内容
打开文本图片集
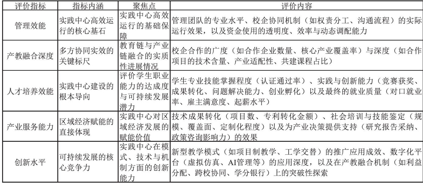
本研究聚焦开放型区域产教融合实践中心建设,剖析其基本特征,并从理论、历史与实践三重维度阐释其建设逻辑。通过对建设现状的调研,揭示当前面临资源共享不畅、协同机制缺失、权责界定模糊及数字化融合不足等核心挑战。针对上述挑战,提出五大融合建设原则,系统构建了包含五方联动、平台支撑、人力混编以及保障与评价机制的建设路径,旨在为深化产教融合、推动实践中心建设提供理论参考与实践范式。(剩余6899字)
登录龙源期刊网
购买文章
新质生产力视角下高职院校开放型区域产教融合实践中心建设研究
文章价格:5.00元
当前余额:100.00
阅读
您目前是文章会员,阅读数共:0篇
剩余阅读数:0篇
阅读有效期:0001/1/1 0:00:00