注册帐号丨忘记密码?
1.点击网站首页右上角的“充值”按钮可以为您的帐号充值
2.可选择不同档位的充值金额,充值后按篇按本计费
3.充值成功后即可购买网站上的任意文章或杂志的电子版
4.购买后文章、杂志可在个人中心的订阅/零买找到
5.登陆后可阅读免费专区的精彩内容
打开文本图片集
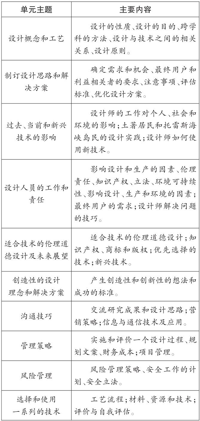
随着经济一体化和全球化进程的不断推进,世界各国目前都认识到技术与工程教育对于提升综合国力的重要性。基础教育阶段虽不以直接培养各领域的工程师或设计师为目标,但关注学生技术与工程素养的提升,让他们像工程师或设计师一样思考和解决问题,这不仅不能回避,而且是亟须直面的问题。《义务教育科学课程标准(2022 年版)》的颁布为中小学技术与工程教育的落实指明了方向。(剩余5485字)
登录龙源期刊网
购买文章
澳大利亚教材Design and Technology的特色与启示
文章价格:4.00元
当前余额:100.00
阅读
您目前是文章会员,阅读数共:0篇
剩余阅读数:0篇
阅读有效期:0001-1-1 0:00:00