注册帐号丨忘记密码?
1.点击网站首页右上角的“充值”按钮可以为您的帐号充值
2.可选择不同档位的充值金额,充值后按篇按本计费
3.充值成功后即可购买网站上的任意文章或杂志的电子版
4.购买后文章、杂志可在个人中心的订阅/零买找到
5.登陆后可阅读免费专区的精彩内容
打开文本图片集
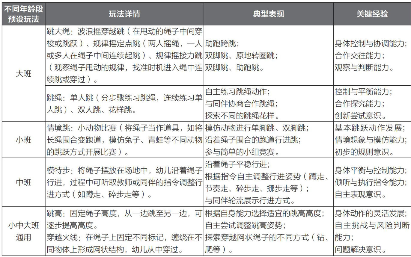
在我园幼儿自主性发展实践研究进程中,教师逐步凝练并持续优化对“幼儿自主性”的理解与实践表达。幼儿自主性的发展绝非抽象概念的灌输,最终必须扎根并落地于幼儿一白生活的真实场景之中。户外混龄活动以其“跨年龄互动、自主选择空间广阔、游戏场景开放多元”的独特组织优势,打破了同龄班级的界限,为不同年龄段幼儿的自主交往、自主探索与自主成长提供了优质载体。(剩余3727字)
登录龙源期刊网
购买文章
户外“绳子区”混龄游戏中幼儿自主性的培育与发展
文章价格:4.00元
当前余额:100.00
阅读
您目前是文章会员,阅读数共:0篇
剩余阅读数:0篇
阅读有效期:0001-1-1 0:00:00