注册帐号丨忘记密码?
1.点击网站首页右上角的“充值”按钮可以为您的帐号充值
2.可选择不同档位的充值金额,充值后按篇按本计费
3.充值成功后即可购买网站上的任意文章或杂志的电子版
4.购买后文章、杂志可在个人中心的订阅/零买找到
5.登陆后可阅读免费专区的精彩内容
打开文本图片集
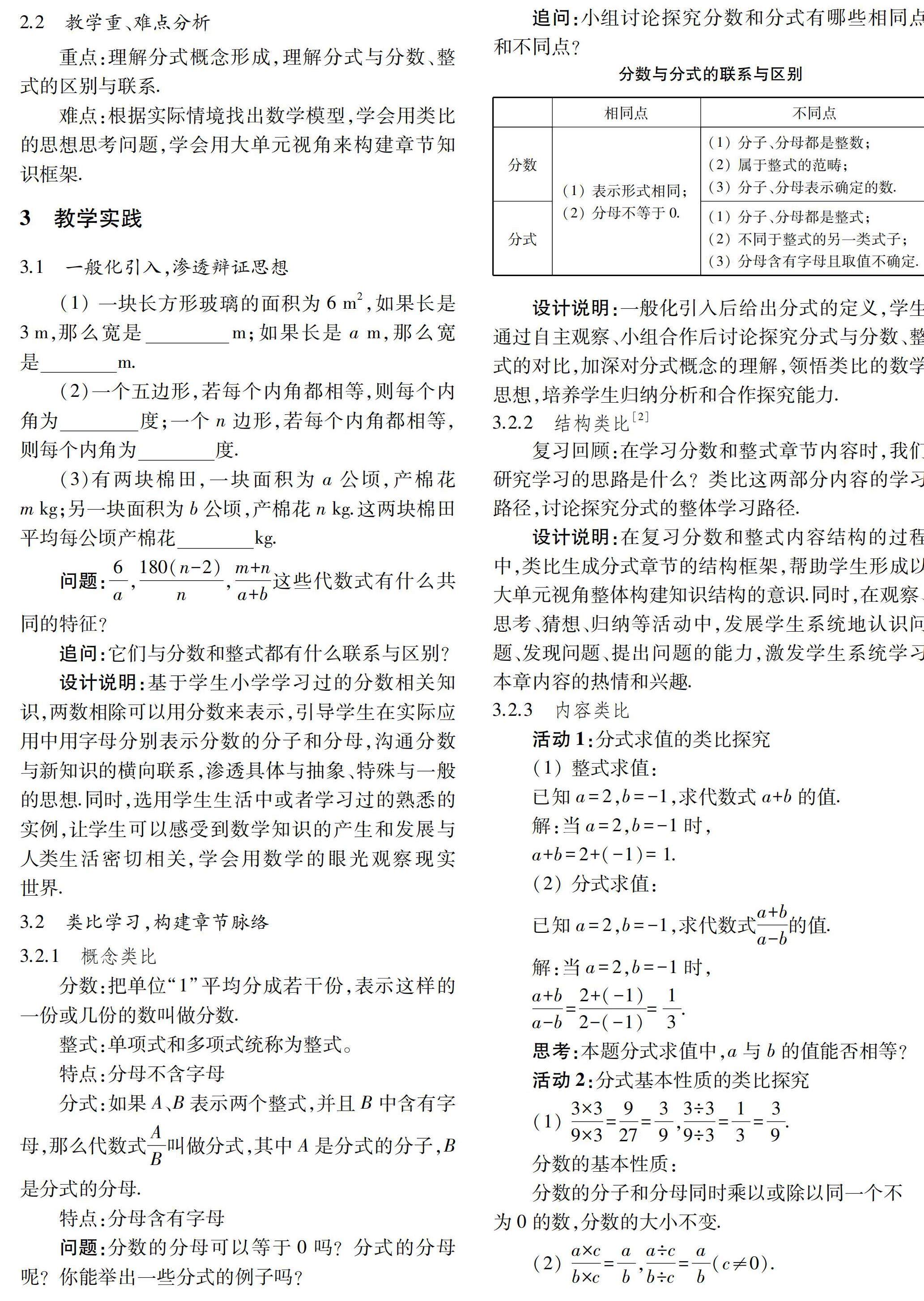
摘 要:大单元教学强调运用整体思维和视角对零散的知识内容进行有逻辑地整合、重组、开发;章统领课是在主线统领的基础上,以大单元视角引导学生构建整章知识框架.本文通过“分式”教学统领课的设计、介绍与说明,强调渗透数学思想方法,提升学生思维能力,发展学生核心素养.
关键词:大单元;章统领课;类比;构建
《(剩余2277字)
登录龙源期刊网
购买文章
大单元视角下章统领课的实践与思考
文章价格:3.00元
当前余额:100.00
阅读
您目前是文章会员,阅读数共:0篇
剩余阅读数:0篇
阅读有效期:0001-1-1 0:00:00