题组统整,结构建模,渗透方程思想
——整体设计思路下“分数工程问题”的教学思考与实践

打开文本图片集
[摘 要]关于“分数除法”单元中的问题解决,教材沿用了分数乘法的数量模型,运用方程的思路来解决实际问题,但是却用算术思维来解决“分数工程问题”。基于教学的单元整体性考虑,教学“分数除法”时沟通新旧知识,通过题组来渗透方程思想,以构建更加完整的数学知识结构。
[关键词]整体教学;方程思想;分数工程问题
[中图分类号] G623.5 [文献标识码] A [文章编号] 1007-9068(2022)35-0041-03
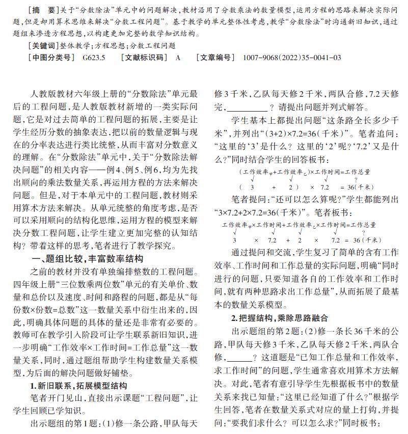
人教版教材六年级上册的“分数除法”单元最后的工程问题,是人教版教材新增的一类实际问题,它是对过去简单的工程问题的拓展,主要是让学生经历分数的抽象表达,把以前的数量逻辑与现在的分率表达进行类比统整,从而丰富对分数意义的理解。(剩余3899字)