2021年高考物理福建卷分析及复习策略

打开文本图片集
摘 要:2021年福建省高考的物理学科回归省自主命题,和往年的全国卷有较大的不同。高考不仅承担了选拔功能还承担了引导教学功能,通过对2021年福建省高考物理试题分析,可以更好地进行2022届高三的备考复习 。
关键词:高考物理;核心价值;能力素养;创设情境
1 与往年的全国卷相比,福建省高考物理试题有较大的变化
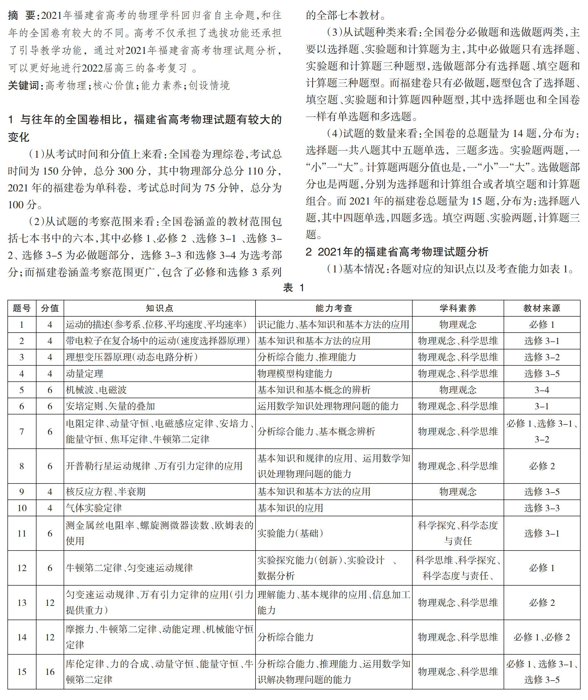
(1)从考试时间和分值上来看:全国卷为理综卷,考试总时间为150分钟,总分300分,其中物理部分总分110分,2021年的福建卷为单科卷,考试总时间为75分钟,总分为100分。(剩余4136字)