注册帐号丨忘记密码?
1.点击网站首页右上角的“充值”按钮可以为您的帐号充值
2.可选择不同档位的充值金额,充值后按篇按本计费
3.充值成功后即可购买网站上的任意文章或杂志的电子版
4.购买后文章、杂志可在个人中心的订阅/零买找到
5.登陆后可阅读免费专区的精彩内容
打开文本图片集
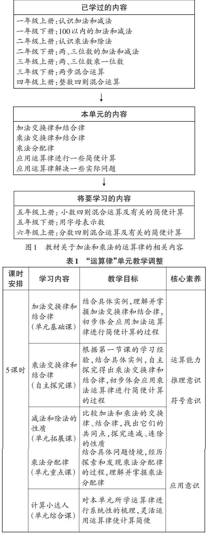
[摘 要]指向学思融通的主题单元教学以国家课程教材的单元为蓝本,在课标解读、学情研判、单元价值分析的基础上,挖掘体现单元核心知识和关联儿童经验世界的问题,并将其凝练、升华为单元主题,进而针对单元主题进行课程资源的整合与重组,形成具有逻辑结构的单元内容模块,最后围绕单元主题并依据单元内容模块开展一系列探究、合作、对话的教与学的双边活动,其策略走向是整体建构,实施路径是结构化学习。(剩余5171字)
登录龙源期刊网
购买文章
驱动·内联·重构
文章价格:4.00元
当前余额:100.00
阅读
您目前是文章会员,阅读数共:0篇
剩余阅读数:0篇
阅读有效期:0001-1-1 0:00:00