注册帐号丨忘记密码?
1.点击网站首页右上角的“充值”按钮可以为您的帐号充值
2.可选择不同档位的充值金额,充值后按篇按本计费
3.充值成功后即可购买网站上的任意文章或杂志的电子版
4.购买后文章、杂志可在个人中心的订阅/零买找到
5.登陆后可阅读免费专区的精彩内容
打开文本图片集
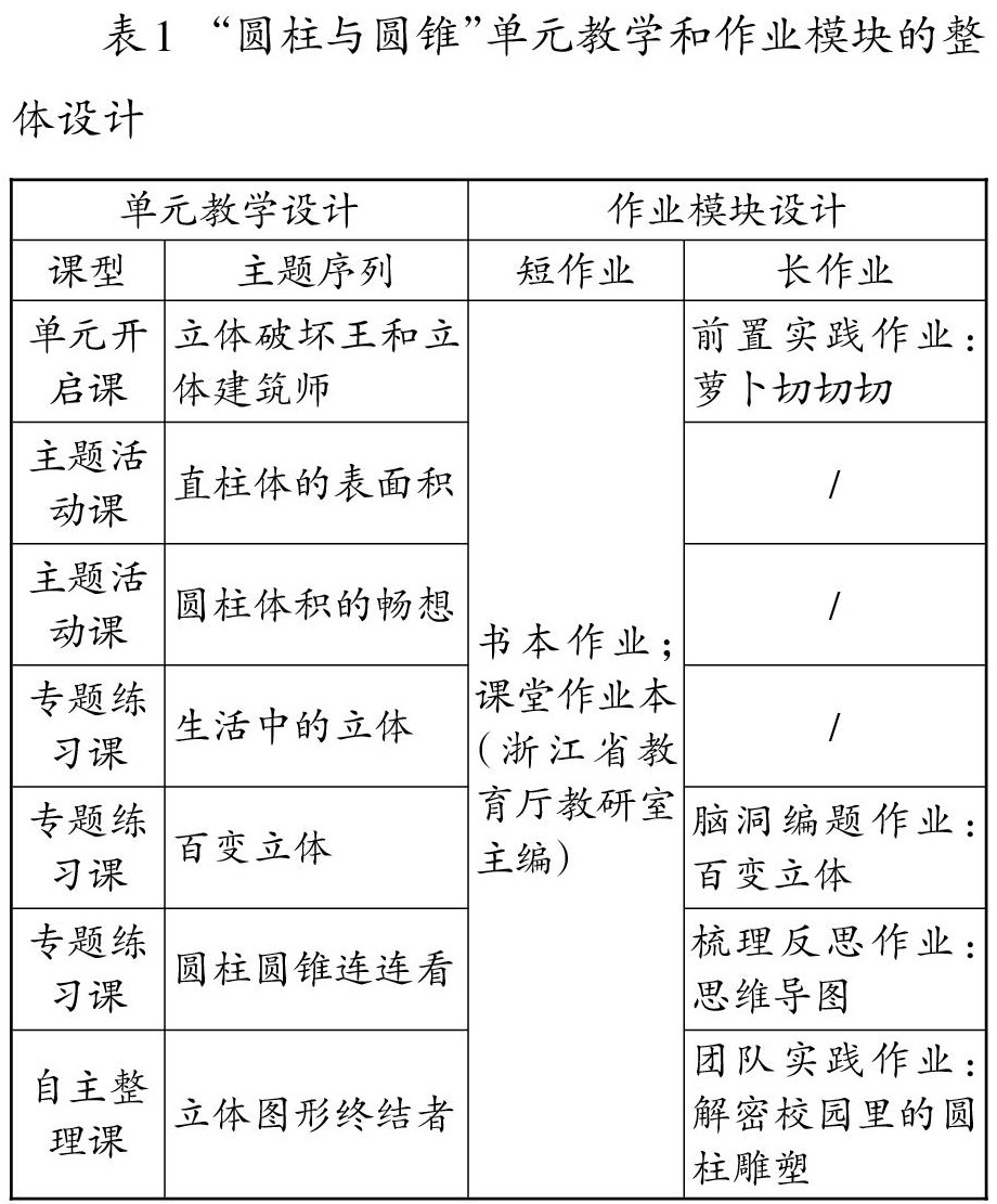
【摘 要】单元作业整合是指以结构化形态构建作业体系,呈现具有整体性的单元作业。它可以破解当前作业内容割裂、作业形式单一的困局。进行单元作业整合设计时,教师需要从点状、割裂的课时作业视角转向整体单元视角,以统整理念整合设计。单元作业整合有利于加强知识勾连、加强内容整合、控制作业数量、提升作业品质。(剩余5101字)
登录龙源期刊网
购买文章
单元作业整合:为学生发挥创造力提供时间与空间
文章价格:4.00元
当前余额:100.00
阅读
您目前是文章会员,阅读数共:0篇
剩余阅读数:0篇
阅读有效期:0001-1-1 0:00:00