注册帐号丨忘记密码?
1.点击网站首页右上角的“充值”按钮可以为您的帐号充值
2.可选择不同档位的充值金额,充值后按篇按本计费
3.充值成功后即可购买网站上的任意文章或杂志的电子版
4.购买后文章、杂志可在个人中心的订阅/零买找到
5.登陆后可阅读免费专区的精彩内容
打开文本图片集
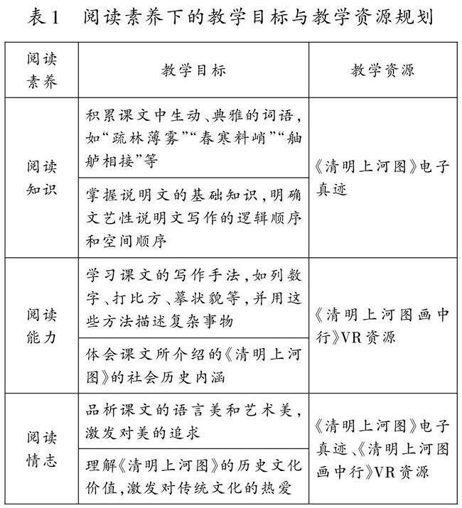
教育部办公厅印发的《2017年教育信息化工作要点》要求“启动基于VR的实验实训平台建设,完成互联网+智慧教育示范基地建设”。可见,VR等数字化资源在教育中的应用早已被列为国家基础教育的重要课题。它能提供虚拟智慧学习环境,丰富学习资源形态,拓展学习和教学方式,使教育从供给驱动转变为需求驱动,形成虚实共融的教育新生态。(剩余3394字)
登录龙源期刊网
购买文章
基于VR的阅读情境教学路径
文章价格:4.00元
当前余额:100.00
阅读
您目前是文章会员,阅读数共:0篇
剩余阅读数:0篇
阅读有效期:0001-1-1 0:00:00