现代商贸工业

现代商贸工业

2026年01期
  • 收藏
收藏成功
微博 空间 微信
《现代商贸工业》杂志是经国家新闻出版总署批准、由中国商办工业杂志社主管主办,面向国内外公开发行的一份大型政策指导与理论研...     展开

类型

半月刊

类别

学术
定价
促销信息
全年订阅更优惠!
¥20.00 ¥12.00
目录

区域经济

区域产业链、供应链、创新链的空间布局与融合发展
摘要:产业链、供应链、创新链的空间布局虽彼此相对独立,但均与三链的融合发展密切相关,决定着区域产业的发展成效。随州作为“中国专用汽车之都”,其专用汽车产业的三链布局是产业先发地区转移配套的结果。基于三链空间布局与融合的基本原理,并结合三链发...
长三角产业链供应链协同优化的机理与路径研究
摘要:在构建新发展格局的战略背景下,长三角作为我国经济最活跃的开放区域,其产业链供应链协同优化对提升区域经济韧性具有重大现实意义。本文基于产业协同理论,构建包含政府、市场和技术的三维分析框架,系统剖析长三角产业链供应链协同优化的内在机理。研...
广州数字营商环境建设现状及未来优化建议
摘要:广州作为“千年商都”,持续优化数字营商环境是新发展阶段推进高质量发展的必然路径。广州从构建“数字政府”简化行政手续,规范企业开办和采购,加强知识产权保护和质量监管,创新穗港澳对接机制等方面深化改革、打造市场化国际化数字营商环境,取得了...
粤港澳大湾区机场协同与城市群一体化发展策略研究
摘要:随着中国新型城镇化和区域一体化进程加快,民航机场作为综合交通枢纽在粤港澳大湾区城市群一体化中作用日益突出。本文基于相关理论,梳理了大湾区机场群发展现状,分析其对城市群一体化的驱动机制与成效,指出机场功能同质化、协同治理不足、多式联运衔...
基于机场商业管理视角的商贸企业综合评价模型思考
摘要:为科学评估候机楼内商贸企业运营效能,需构建多维评估体系。从安全运营、服务体验、经营效益等3个维度展开分析,进而形成涵盖安全、服务、经营的综合评价模型,以此实现商贸企业和机场运营方的共赢发展。 关键词:商贸企业;机场商业管理;综合评价模...
基于文化创意背景的工艺美术产业创新发展研究
摘要:文化创意是新时代发展提出的一种创新理念体现,其对文化领域的发展产生了引领作用。工艺美术产业受文化创意发展的影响,为了更好保持其产业的发展活力,推动产业的高质量发展,需要工艺美术产业积极探索创新发展路径。对此,本文先分析了文化创意的背景...

工业体系

三链协同对制造业新质生产力的赋能机制研究
摘要:聚焦数字化赋能制造业新质生产力的机理,是基于Carlota Perez的技术经济范式理论,构建“技术链—素链—产业链”三链协同框架:数字技术链是新质生产力的技术基石与核心驱动力;要素链以数据为核心,与传统要素深度耦合促进新型配置结构的...
区域装备制造产业中的过程管理优化方法研究
摘要:随着全球制造业竞争加剧,区域装备制造产业面临提升效率、降低成本、保证质量的多重挑战。当前在过程管理方面普遍存在生产计划制定不科学、工艺流程标准化程度低、供应链协同管理缺失、质量控制体系不完善等问题。结合精益化管理、数字化驱动等现代管理...
加快推动江门市制造业数字化转型升级研究
摘要:制造业是现代化经济体系的重要支柱,制造业数字化转型升级是推动制造业高质量发展的必然趋势。江门市制造业数字化转型升级存在水平不高、关键核心技术不强、人才缺失以及转型基础和发展环境仍需优化等问题,需要从加快核心技术创新、推进数字化转型生态...
工业基础设施促进各民族交往交流交融研究
摘要:柳江铁桥作为广西柳州首座跨江铁路桥梁,不仅是西南地区交通网络的重要枢纽,更是多民族交往交流交融的历史见证。从抗日战争时期的军事要道,到中华人民共和国成立后的工业动脉,再到如今承载着集体记忆的文化地标,柳江铁桥以它独特的“铁骨柔情”,串...
制造业数字化转型人才培养体系研究
摘要:数字化人才短缺已成为制约制造型企业数字化转型的核心瓶颈,本文基于上海烟草机械有限责任公司(以下简称“上海烟机”)的实践探索,根据企业自身的数字化人才情况进行针对性分类,并对数字化人才培养的各个阶段进行了详细划分,系统提出了“战略定位—...
装备制造业企业专利管理研究
摘要:本文对我国装备制造业龙头企业A公司高价值专利培育的案例进行调查与研究,旨在探索装备制造业企业的高价值专利培育路径,为提高我国装备制造业企业专利管理提供有效的策略。本研究从专利法律价值维度、专利技术价值维度、专利质量维度建立了专利价值评...

数字经济

数字经济驱动下广西边境旅游产业的重塑与创新研究
摘要:数字经济对边境旅游产业的重塑是一个多维度、动态化的系统性过程,其作用机制可从技术赋能、产业协同、要素重构、治理优化4个核心层面展开分析,结合边境旅游的跨境属性与广西实践案例进行研究,构建了具有地缘特色的数字旅游生态系统,为广西打造 “...
地方法治政府建设数字化转型的困境与因应
摘要:在数字技术深刻变革社会治理格局的背景下,法治政府数字化转型面临一系列复杂且深层次的困境与挑战。这些挑战不仅源于技术发展的不平衡,还包括数据治理碎片化、制度适配滞后、能力结构失衡以及行政体制的条块分割等多重因素。地方在推动数字政务时,受...
数字经济时代服务消费模式的创新研究
摘要:数字经济的崛起对全球经济结构和消费模式均产生了深远影响,服务消费模式也步入了深刻的变革阶段,消费者对物质消费与实物消费的期望大多下降,转而愈发留意新型消费、个性化消费和享受型消费,诸多消费需求逐渐向服务消费偏移。本文依托数字经济的背景...
生成式AI与联邦学习融合下的跨境电商风控体系重构
摘要:为应对跨境电商日益严峻的欺诈风险、数据孤岛与监管合规挑战,本研究融合生成式AI与联邦学习技术,以亚马逊和阿里巴巴国际站为例构建三维分析框架。研究发现:生成式AI显著提升欺诈识别时效(秒级),联邦学习破解了跨境数据合规共享难题。两者融合...
新质生产力赋能高校财务数字化转型的策略研究
摘要:在数字经济浪潮席卷全球、新质生产力迅速崛起的时代背景下,我国高等教育财务管理领域正面临史无前例的发展机遇与变革挑战,在此基础上,本研究深入分析新质生产力对高校财务数字化转型的赋能作用,全面阐释新质生产力的构成要素及其鲜明特征,阐释其与...
数字化时代公共管理学科建设与拔尖创新人才培养融合研究
摘要:随着数字经济的蓬勃发展,为响应国家人才强国战略,准确把握学科建设服务国家治理现代化的最新趋势,满足社会发展对公共管理拔尖创新人才的迫切需求。本文将探讨国家治理现代化对公共管理人才培养的新要求,阐释公共管理学科建设与拔尖创新人才的内涵,...
职业教育数字化转型的理论框架构建与路径探索
摘要:本文针对职业教育数字化转型的现实需求与核心矛盾,构建了“技术—教育—生态”协同理论模型,系统阐释了数字化转型的内涵、目标与多维协同机制。研究提出,技术维度需通过基础设施升级与智能工具创新打破时空壁垒;教育维度聚焦教师数字素养提升、教材...
人工智能在机场信息系统建设中的应用
摘要:随着航空运输业的蓬勃发展,机场运营的安全性与高效性面临更高挑战。人工智能技术凭借强大的数据处理和智能决策能力,在机场信息系统建设中得到广泛应用。北海机场为确保机场运行安全,规范地面车辆和人员跑道侵入防范管理工作,开展了基于人工智能的飞...

国际商贸

中国巴西数字经济合作的进展与深化路径(2022-2025)
摘要:2022—2025年,中国与巴西的数字经济合作从以企业为主导的市场化模式逐步转向高层引领与务实合作相结合的“政企双轮驱动”新阶段。在双边高层对话与金砖合作机制推动下,双方在数字基础设施、电子商务、人工智能等高新技术领域取得显著进展,政...
“一带一路”倡议下我国版权贸易状况及发展路径研究
摘要:版权贸易是文化贸易的组成部分,其发展体现了一个国家的创新能力和文化软实力,能够促进国家知识经济的发展。本文梳理了我国版权贸易发展的状况,在相关数据分析的基础上,进一步揭示了我国版权贸易发展中存在的问题,提出了我国版权贸易发展的路径。通...
中小企业出口孟加拉国的营销困境与破局路径
摘要:孟加拉国毗邻中国,双边经贸往来密切。但是对于很多中小企业而言,信用证收款、市场渠道建设、品牌信任度、印度竞争产品的冲击等问题,难以有效开拓孟加拉国市场。本文从严格审核信用证,多措施规避风险、线下渠道和线上渠道相结合、多维度提升企业品牌...
国际贸易视角下新能源汽车海外商标抢注现状与布局策略
摘要:本文通过分析近5年新能源汽车的出口规模、产品结构以及国家分布情况,对国内新能源汽车领域的9个头部品牌开展了海外商标抢注监测,根据监测结果从国际贸易环境视角分析了地理位置、市场消费潜力、环保和能源意识以及扶持政策对海外商标抢注的影响。指...
美欧对俄经济政策及粮食安全问题探讨
摘要:俄罗斯经济在世界经济体中占有较大的比重,俄罗斯又是全球最大的原材料出口国之一。近年来,美国和欧洲对俄罗斯实施了一系列经济压制措施,使得遭到新冠疫情冲击而倒退的世界经济又一次受到严重冲击。西方国家对俄罗斯制裁这一行为对全球经济的影响重大...
跨境电商人才培养困境与破解路径研究
摘要:近年来,跨境电商产业呈裂变式发展,我国跨境电商人才缺口随之急剧放大。本文通过文献研究与实地调研,系统梳理人才培养之“卡脖子”困境及其深层成因。基于系统论和多元智能理论,从政策、教育、产业3个不同维度提出破解对策。研究表明,通过“政策引...
向“数”而新:国际经济与贸易人才培养模式创新路径探索
摘要:随着数字经济时代的来临,国际经济与贸易领域发生了深刻变革。传统的人才培养模式已难以满足行业对复合型、数字化、应用型人才的需求。本文聚焦应用型本科高校国际经济与贸易专业人才培养模式问题,发现在数字化挑战下现有课程体系的时代契合度有待提升...
新疆国贸人才培养的机遇挑战与优化对策
摘要:新疆国贸专业人才培养面临区域特色化需求与产业链数字化升级的双重挑战。作为“一带一路”建设核心区与向西开放战略枢纽,亟须在人才供给端解决课程体系同质化、实践教学资源不足、综合竞争力薄弱等问题,以顺应跨境贸易、数字贸易发展强劲的时代趋势,...
美国关税冲击下巴西应对策略研究
摘要:2025年8月,美国对巴西部分出口商品加征高额关税,给巴西带来经济与战略挑战。在此背景下,本文将从政治、经济与外交3个维度入手,分析巴西的应对之策。研究显示,在政治层面,巴西通过强化政府立场和媒体叙事,巩固主权与话语权;在经济领域,政...

战略管理

金融推进产业链现代化的实践与思考
摘要:党的二十届三中全会指出,健全提升产业链供应链韧性和安全水平制度。推进产业链现代化,是提升产业链供应链韧性和安全水平的重要举措。当前,受中美关税战、全球经济增长放缓和俄乌冲突的持续影响,全球产业链呈现加速重构趋势,产业链供应链韧性和安全...
人力资源管理效能视角下企业投资回报率探讨
摘要:本研究以安徽省郎溪经济开发区(以下简称“郎溪经开区”)为研究对象,探讨企业人力资源管理效能对企业投资回报率的影响机制。研究发现:人力资源配置效率、员工培训与发展体系、人力资源供给稳定性与企业投资回报率呈显著正相关;技能培训投入每增加1...
科研项目“揭榜挂帅”制度促进人才发展:机理、挑战与展望
摘要:科技创新和新质生产力是我国竞争力的核心基础,而国家的竞争实质上是人才竞争。党的十八大以来,党中央就将促进科技人才发展列为我国经济社会发展的重要战略,陆续出台一揽子政策,多方位多角度提高对科技人才的支持力度。当前,我国仍面临科技人才评价...
文化认同与制度环境背景下华侨返乡创业决策机制研究
摘要:随着全球化进程的不断深入,国际移民现象日益普遍,华侨群体作为连接中国与世界的重要纽带,在推动中外经济文化交流中发挥着关键作用。广东省佛山市作为粤港澳大湾区著名的侨乡,吸引了大批华侨返乡创业。本研究将以佛山市为案例地,一方面细化返乡华侨...
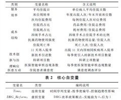
新质生产力视角下医保改革驱动高质量发展策略
摘要:本文基于某三甲医院2020—2024年数据,实证分析医保支付制度改革对医院运营的影响,并探讨其与新质生产力的契合逻辑。研究发现,医保改革显著降低次均住院费用,缩短平均住院日,优化费用结构,提升医疗服务效率。医保改革作为生产关系层面的制...
数智社会情境下商业平台企业的社会责任边界与内容
摘要:数智化情境具有去中心化和非经济效益特征,导致医药商业平台企业的社会责任治理面临新的困境。从个体、平台和社会3个层面,剖析了医药商业平台企业社会责任的边界和内容,提出了多层次协作治理框架,即从个体层面构建责任感知与能力赋能机制,整合平台...
数字转型下连锁门店营运管理人才培养路径研究
摘要:在职业教育数字化转型背景下,混合式教学模式的创新应用成为提升人才培养质量的关键路径。本研究基于高职连锁门店营运管理课程,构建了“一体三段三融合”混合教学模型,通过教学空间、学习方式和评价体系的系统重构,实现了知识传授、能力培养和价值塑...
现代产业学院共建机制与运营管理的路径创新
摘要:受限于政策、制度的约束,现代产业学院在运营领域的共建仍存在融合程度不高、成果产出薄弱的问题。而利益关系的平衡是保障校企合作的基础,文章基于社会交换理论透视产业学院主体间的利益交换和互动关系进行探讨。通过对文旅行业的个案探究,发现学校存...
医防融合背景下健康管理平台多主体协同发展路径研究
摘要:在医防融合政策推动下,慢病管理平台正由单一主体向多主体协同的方向转变。本文对慢病管理平台多主体协同发展路径进行了研究,针对多主体之间的数据冲突、决策差异与资源协调问题,构造了“数据—决策—资源”三位一体的慢病管理平台多主体协同框架,以...
产教融合背景下高职院校现代学徒制育人实践与模式创新
摘要:产教融合正极大地推动企业主体深度融入教育教学过程,成为当前高职教育体系中人才培育模式改革的重要方向。现代学徒制作为一种融合传统培训与现代职业教育的新型人才培养模式,持续加强实践教学体系的构建,致力于培养高素质的技能型人才。结合我校开设...
基于熵权TOPSIS法的全国高职院校社会服务水平探究
摘要:衡量高职院校社会服务绩效水平高低的常规评价指标主要有人才培养、科技服务和社会培训。本文基于全国2023年32个省级单位质量年度报告中的数据,利用熵权TOPSIS算法测度了全国各省份社会服务绩效水平高低,得到了全国32个省级单位社会服务...

绿色经济与可持续发展

绿色财税推动电力行业低碳发展的路径研究
摘要:本文聚焦于我国电力行业的低碳转型过程,主要探讨了绿色财税政策在推动电力行业低碳发展中的作用和可行路径。研究发现,电力行业是我国碳排放的主要领域。2023年我国电力行业碳排放量约为51亿吨,占全国碳排放总量的46%,而绿色财税政策是推动...
“双碳”目标背景下绿色低碳教育融入金融学教改研究
摘要:“双碳”目标是我国针对全球气候变化作出的战略性目标选择,而这一目标,需要全社会共同参与共同完成,尤其是担当着先锋作用的大学生们,更应该自觉秉持绿色发展理念,践行绿色低碳生活,为实现“双碳”目标发挥先锋作用。在“双碳”目标背景下,将绿色...
ESG赋能零售业:可持续发展新路径
摘要:本文聚焦ESG与零售业协同发展路径。背景显示,中国2023年绿色消费破2万亿元、零售业带动6200万人就业。借胖东来商贸集团有限公司来验证S/G要素价值,提出“E-S-G协同驱动”路径。指出ESG实践面临成本、标准、认知挑战,建议将E...
“双碳”目标引领下乡村振兴低碳发展路径选择
摘要:在“碳达峰碳中和”战略全面推进背景下,乡村作为生态文明建设的重要空间单元,正面临绿色低碳转型的新机遇与新挑战。本文基于“双碳”目标与乡村振兴战略融合视角,梳理了我国乡村在农业绿色化、能源清洁化、生态碳汇等方面的发展现状,指出当前存在农...
环境规制视角下城市绿色创新不平等加剧内在机理研究
摘要:本文以环境规制为切入点,深入剖析绿色创新不平等加剧的内在机理。通过构建系统的理论框架,揭示环境规制在不同城市发展情境中,通过直接的成本约束—创新激励机制、间接的资源配置—产业结构调整和技术扩散—吸收机制以及制度政策衍生的差异化机制,显...
AIESG耦合:旅游目的地可持续发展的“价值共创密码”
摘要:在全球旅游产业数字化转型与可持续发展议程深化的双重背景下,旅游目的地普遍面临“经济增长与生态社会治理失衡”的发展困境。将AIESG耦合作为旅游目的地可持续发展的“价值共创密码”,系统剖析其在环境、社会、治理三维度的耦合逻辑,并直面AI...
“双碳”背景下绿色技能人才培养模式探索
摘要:在“双碳”战略推动铁道交通行业绿色转型的背景下,本文聚焦铁道交通运营管理专业绿色技能人才培养模式。通过理论分析,界定了绿色技能培养的“三维协同”核心要素,构建“课程—实践—认证”三位一体课程体系、“校内—企业—行业”协同育人机制及“知...
基于统计学原理的碳达峰碳中和课程资源建设探索
摘要:面对国家碳达峰碳中和的发展战略,论文结合经济管理类专业的统计学课程教学,将“双碳”理念下的课程资源建设有机融入专业课程教学中。重点围绕课程资源构建进行研究,提出了在统计学教学中进行“双碳”课程资源建设的改革措施,推进经济管理类本科专业...

财务与金融

财政专项资金管理中的问题与优化措施研究
摘要:公立医院财政专项资金是指医院由中央、省市级财政部门拨入的主要用于医院设备购置、人才队伍建设、重点学科建设及承担公共卫生任务等的专项拨款。随着公立医院改革步伐的不断推进,财政专项资金管理对于医院运营发展的重要性日益突出。本文着重对于公立...
国有企业合资公司内控体系优化路径研究
摘要:本文聚焦国有企业合资公司内控建设与管理的特殊性,系统剖析其审计全流程中存在的质效提升瓶颈,并构建科学规范的优化路径。研究发现,合资公司因股权多元、治理复杂及文化差异等特征,内控管理面临审计立项与战略脱节、实施穿透性不足、成果利用缺乏战...
企业社会责任履行对财务绩效的影响
摘要:近年来,企业社会责任对企业绩效的影响关系受到广泛关注;社会信任作为一种非正式制度,与企业社会责任履行息息相关。研究以沪深A股2012—2021数据为研究样本,分析企业社会责任对财务绩效的影响机制,并探究社会信任的调节作用。得出结论:企...
双链融合视域下智造企业财务敏捷化创新研究
摘要:在产业链与创新链深度融合的大背景下,智能制造企业面临着技术迭代加速、市场需求动态变化挑战。财务敏捷化管理作为智能制造企业适配双链融合的核心能力,其体系构建与价值创造关系到资源配置效率与战略落地精度。本文立足智能制造企业战略转型需求,深...
业财融合视角下民营企业财务管理转型路径与效果研究
摘要:在数字经济时代下,业财融合促进民营企业财务管理由传统核算型向战略支持型转变。由于受限于民营企业现有管理理念,难以充分响应企业战略发展的需求,且在转型之路上常面临专业人才短缺、信息化建设滞后等问题。本文采用了案例研究法,以贵州A刺梨深加...
基于数据驱动的财务智能分析方法研究
摘要:[背景/目的]在传统的企业财务分析的方式中,通常面临着数据、技术和业务融合等多方面的挑战,表现出数据格式不统一,较为分散等特点。实时性不足也是较为明显的问题,并且没有SQL或python的自动化工具,财务团队也无法做到处理大批量数据。...
激活国企基层审计效能路径研究
摘要:本文从国有企业基层内部审计角度,在总结基层审计部门形同虚设的主要表现基础上,系统分析了提高基层审计独立性的必要性,提出了垂直管控、穿透监督、价值赋权、生态重构的四维解决路径,力求通过探索发展路径,使基层审计破茧重生,重新激发出应有的活...
全面预算管理研究热点与前沿分析
摘要:目的:基于CITESPACE软件对我国公立医院全面预算管理研究热点及其变化趋势进行可视化分析。方法:检索2007年至2025年中国知网数据库公立医院全面预算管理的相关研究文献,筛选并提取文献信息,运用CITESPACE软件对关键词进行...
预算管理的不足与优化策略分析
摘要:本文聚焦高校预算管理这一核心议题展开深入探讨,指出当前实践中存在的认知偏差、目标协同不足、管控力度薄弱、项目库建设滞后等突出问题,同时针对性地提出了包括更新管理观念、树立“全员、全过程、全方位”的“三全理念”、强化项目库系统化建设、科...
大数据时代事业单位绩效管理优化策略研究
摘要:大数据时代公立医院的绩效管理面临着前所未有的机遇和挑战。传统的绩效管理模式依赖于经验判断和静态指标,难以适应动态复杂的医疗环境。当前公立医院在绩效管理过程中仍面临体系碎片化、考核反馈单向化、考核指标异化等问题。大数据技术的引入,使得公...
分层分类预算绩效管理的创新实践路径研究
摘要:本文通过剖析现行预算绩效管理体系在层级协同、分类管理等方面的问题,构建“纵向三级联动+横向五类分类”的体系框架,引入动态权重调节模型、TRL动态调节系统等创新工具,可实现财政治理从单一控制向多元协同转型,为优化财政资源配置、提升治理效...
房地产不良资产评估的数学模型探究
摘要:本文主要对房地产不良资产有一个客观准确的评估价值,我们将应用数学模型,把不同类型的房地产不良资产进行科学的评估。第一部分,深入剖析不同类型的不良资产,并探讨房地产不良资产评估中数学模型构建的重要性。第二部分,针对具体的房地产类型分别从...
地勘事业单位内部控制与风险管理研究
摘要:2024年内部控制首次被写入新修正的《中华人民共和国会计法》,从法律层面对内部控制提出了新要求,加强内部控制与风险管理成为地勘事业单位有效防范风险、提升管理水平、实现稳定健康发展的必然选择。本文以地勘事业单位内部控制与风险管理为研究对...

政策与商法

人工智能赋能新质生产力的机制和路径研究
摘要:推进科技创新是培育和发展新质生产力的关键所在。人工智能作为当前科技革命的核心,展现了巨大的创新潜力和计算能力,其与生产过程的深度融合,正是激发新质生产力的关键路径。然而,人工智能与新质生产力的融合也面临着诸多挑战,其机制和路径尚待明确...
红色文化资源赋能新疆经济建设的价值意蕴和实践路径
摘要:红色文化作为中国共产党团结带领中国人民在革命、建设和改革伟大实践中形成的宝贵精神财富,在中国式现代化建设中具有特殊的时代价值。在新中国的建设和发展过程中,新疆地区发挥了独特而关键的重要作用,积累了丰富的红色文化资源。这些资源既见证了中...
基层行政数字负担的形成机制与破解路径
摘要:数字治理已深刻融入社会治理的新格局,成为赋能基层、推动基层数字化转型、提高治理效率的核心路径。但在当前基层治理实践中,基层数字治理“减负增能”的功能逐渐异化为新型基层数字负担。如何破解基层数字治理异化困境、提升治理效能以实现有效的基层...
税收优惠政策对高新技术企业创新的激励机制研究
摘要:本文基于理论分析视角,研究税收优惠政策如何对高新技术企业的创新产生激励的效果。通过深入剖析其背后的作用机理,并从高新技术企业创新决策、创新投入及创新产出方面探讨了税收优惠政策如何对其产生影响。同时通过分析目前针对高新技术企业的税收优惠...
商业银行石油天然气行业信贷风控体系构建与实证研究
摘要:近年来,随着全球能源转型加速推进,融资环境持续收紧,石油天然气行业的风险格局正在深刻重塑,面对新的风险管理环境,商业银行须结合石油天然气行业特性,搭建差异化授信政策框架,建立油价联动信用评级模型、现金流动态仿真系统与智能化押品管理相结...
网络直播经济中价格欺诈的刑法规制困境
摘要:随着网络直播带货的发展,参与主体已由“经营者—消费者”二元扩展至主播、平台、MCN机构、品牌方等多元角色。在此背景下,平台的交叉网络外部性与内生算法机制使得价格欺诈呈现出波及更广、隐蔽性更强的特点,使得刑法规制面临一系列挑战,如法律规...
保险业责任免除条款设计路径及模式研究
摘要:智能驾驶技术的应用对保险业责任免除条款的设计提出了新的挑战。通过分析智能驾驶对传统驾驶情境下保险责任免除事项的影响,探讨了智能驾驶情境下事故责任主体的多元化、风险类型的复杂化以及现行法律框架相对滞后等问题,提出了基于风险分层的新理念、...
新质生产力形成过程中平台系统性风险控制研究
摘要:新质生产力正成为推动经济社会跃迁的关键动力,但由于平台化组织、算法治理与数据要素化所带来的高度复杂性与强耦合性,系统性风险以新的形态在“技术—产业—金融—社会”多维空间中同步生成与扩散。本文在系统梳理“新质生产力—平台化—数据要素—制...

产教融合与人才培养

新商科双师型团队建设:能力框架与实施路径
摘要:经济社会和科学技术的飞速发展,推动着新商科课程的深化改革,更对其授课教师团队建设提出了全新要求。研究团队基于102份有效问卷的实证数据,系统分析了“双师型”教师团队建设的现实困境、能力构成与实施路径。研究表明产业数字化转型催生了对教师...
财务管理专业数字化转型中教师数字素养提升路径
摘要:新文科建设要求财务管理专业由“核算型”向“数据驱动、战略决策、价值创造”的复合型方向转型,在这一背景下,教师数字素养成为决定转型成败的关键变量。然而当前学校层面数字化氛围不浓厚、软硬件配备有所欠缺、组织设置和培训体系方面不足,教师层面...
会计智能化人才培养模式创新
摘要:在数字经济与人工智能技术深度融合的背景下,传统会计人才培养模式面临严峻挑战。本文基于“管理+会计”“技术+会计”“情商+会计”的复合型能力框架,系统探讨会计智能化人才培养模式的创新路径与职业重塑机制。通过分析会计专业教育供给侧与需求侧...
职业院校会计专业校内学徒制人才培养模式探索与实践
摘要:现代学徒制作为一种职业教育模式,在现代职业教育中具有重要的实践意义。现代学徒制按空间可分为“校内学徒制”和“校外学徒制”。会计专业开展校外学徒制存在岗位需求少、管理难度大、企业成本高等诸多困难与问题,而校内学徒制能够有效解决这些难题,...
数字经济背景下财会专业人才职业胜任力培养模式构建
摘要:随着数字经济成为经济发展的主导形态,财会专业人才能力需求发生结构性变革。文章基于数字经济对财会领域的技术冲击与岗位能力重构,提出财会本科生职业胜任力培养框架,涵盖技术工具应用、数据分析决策、数字化治理等核心维度。研究表明,现有培养模式...
乡村振兴背景下旅游管理专业人才培养探索与实践
摘要:本文以乡村振兴战略为背景,探讨了旅游管理专业人才培养模式的改革与实践。研究采用文献研究法、调查法和实验法,结合国内外研究现状,分析了旅游管理专业人才培养的现状与挑战,提出“三融三维三联动”模式,即“思教、科教、创教”三融合,“本土化、...
旅游项目策划与设计课程实践教学体系构建研究
摘要:项目导向教学(Project-Based Learning, PBL)作为深化产教融合的有效路径,正逐渐成为旅游管理类课程改革的重要方向。本文以旅游项目策划与设计课程为研究对象,基于“策划能力、创新能力、沟通能力”三维核心素养构建学生...
数智化下高职城轨运营管理人才职业能力与素质培养
摘要:在全球科技革命推动数智化深入社会各领域的背景下,城市轨道交通行业正加速向数智化转型,对人才能力素质提出新要求。本研究面向近5年高职城轨运营管理专业毕业生进行问卷调查,涵盖个人与单位基本情况、职业能力素质要求、专业发展与建设等三大模块2...
会计专业课程岗课赛证融合教学实践探究
摘要:随着科技的进步和经济的发展,企业间竞争愈发激烈,会计行业的人才需求发生了翻天覆地的变化,管理会计成为会计发展的重要方向之一。社会对业财融合型财务人员的高度需求,促使职业院校重视管理会计课程教学工作。基于岗课赛证视角,分析了当前管理会计...
相关杂志
  • 中国商论

    中国商论

    2026年01期
    ¥17.49
  • 中外建筑

    中外建筑

    2025年12期
    ¥9.90
  • 河南科技

    河南科技

    2025年24期
    ¥6.00
  • 海洋开发与管理

    海洋开发与管理

    2025年09期
    ¥21.69
  • 计算机应用文摘

    计算机应用文摘

    2026年02期
    ¥9.00
  • 社会科学研究

    社会科学研究

    2026年01期
    ¥9.00
  • 现代信息科技

    现代信息科技

    2025年24期
    ¥18.00
  • 湖南大学学报(社会科学版)

    湖南大学学报(社会科学版)

    2025年06期
    ¥12.00
  • 中国调味品

    中国调味品

    2026年01期
    ¥0.00
  • 计算技术与自动化

    计算技术与自动化

    2025年04期
    ¥10.89
  • 民主与科学

    民主与科学

    2025年05期
    ¥3.39
  • 新医学

    新医学

    2026年01期
    ¥12.00
订阅全年后,您可享受以下权益
①该本杂志即日起至未来1年内所有更新电子版杂志的使用权限;
②赠送该杂志的部分往期的杂志的使用权限,有效期1年。

全年订购价格: ¥432.00

订阅全年
--%>

登录龙源期刊网

温馨提示:

1.点击网站右上角的“充值”按钮可以为您的账号充值

2.充值金额可以选择30,50,100或500元

3.充值成功后即可购买网站上的任意杂志或文章

还没有龙源账户? 立即注册

购买杂志

现代商贸工业

杂志价格:¥12.00元

  • 微信扫码支付
  • 当前余额:100.00

购买杂志

现代商贸工业

杂志价格:¥12.00元

  • 微信扫码支付
  • 当前余额:¥100.00

    去充值
monitor
客服机器人