注册帐号丨忘记密码?
1.点击网站首页右上角的“充值”按钮可以为您的帐号充值
2.可选择不同档位的充值金额,充值后按篇按本计费
3.充值成功后即可购买网站上的任意文章或杂志的电子版
4.购买后文章、杂志可在个人中心的订阅/零买找到
5.登陆后可阅读免费专区的精彩内容
打开文本图片集
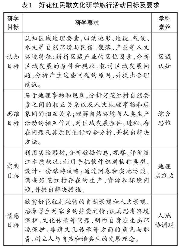
[摘 要]非物质文化遗产具有鲜明的地域性,是开展研学旅行的重要内容载体。文章依托好花红民歌文化,聚焦学生地理学科核心素养培养,从研学目标、研学路线、研学准备、研学任务及活动、研学评价等方面进行整体设计,引导学生探究好花红民歌文化形成的自然和人文要素,理解保护地理环境与传承好花红民歌文化的重要性,以期发挥非物质文化遗产的育人价值。(剩余2996字)
登录龙源期刊网
购买文章
指向地理学科核心素养培养的非物质文化遗产研学旅行活动设计
文章价格:4.00元
当前余额:100.00
阅读
您目前是文章会员,阅读数共:0篇
剩余阅读数:0篇
阅读有效期:0001-1-1 0:00:00