注册帐号丨忘记密码?
1.点击网站首页右上角的“充值”按钮可以为您的帐号充值
2.可选择不同档位的充值金额,充值后按篇按本计费
3.充值成功后即可购买网站上的任意文章或杂志的电子版
4.购买后文章、杂志可在个人中心的订阅/零买找到
5.登陆后可阅读免费专区的精彩内容
打开文本图片集
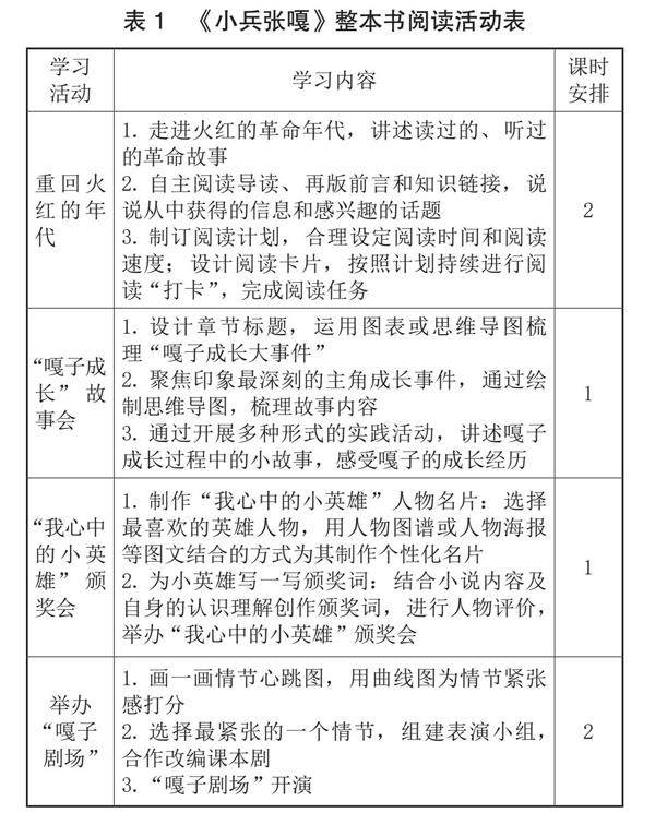
摘 要:有效的语文教学需要合理的学习任务做支撑,而语文学习任务群具有情境性、实践性、综合性的特点,能满足学生综合能力发展的需要。因此,在小学高年级语文阅读课堂上,设计整本书阅读任务群是阅读教学的核心方式。文章阐述了整本书阅读任务群的内涵和价值,以六年级《小兵张嘎》整本书阅读教学为例,探讨了整本书阅读任务群的实施策略。(剩余4146字)
登录龙源期刊网
购买文章
整本书阅读任务群的实施路径研究
文章价格:4.00元
当前余额:100.00
阅读
您目前是文章会员,阅读数共:0篇
剩余阅读数:0篇
阅读有效期:0001-1-1 0:00:00