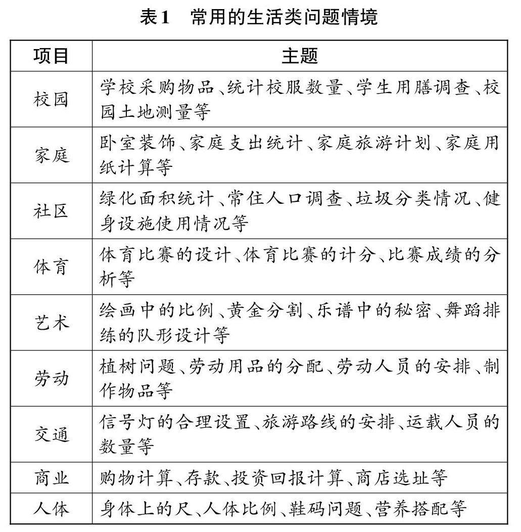
能动学习视域下课堂问题情境的设计

打开文本图片集
[摘 要]包裹着具体数学问题的情境,是学生展开数学学习的魂之所在,它可以是引入新课的引子,也可以是贯穿课堂的线索,甚至可以是串起整个单元的网络。基于能动学习视域,教师对小学数学课堂问题情境设计的缘由、症结以及策略三大方面开展论述,促使学生走向能动学习。
[关键词]问题情境;能动学习;设计策略
[中图分类号] G623.5 [文献标识码] A [文章编号] 1007-9068(2023)14-0087-03
能动学习是一种区别于被动学习,以学生认真听讲、主动思考、积极参与教学活动、利用所学知识解决实际问题为基本特征,以加深学生对学习的理解、提高学生学习效率、激发学生学习兴趣为导向的学习方式。(剩余4391字)