注册帐号丨忘记密码?
1.点击网站首页右上角的“充值”按钮可以为您的帐号充值
2.可选择不同档位的充值金额,充值后按篇按本计费
3.充值成功后即可购买网站上的任意文章或杂志的电子版
4.购买后文章、杂志可在个人中心的订阅/零买找到
5.登陆后可阅读免费专区的精彩内容
打开文本图片集
[中图分类号] G623.75 [文献标识码]A [文章编号] 1007-9068(2025)33-0087-03
《义务教育艺术课程标准(2022年版)》(以下简称“艺术新课标”)提出:“通过‘综合·探索’,学生将所掌握的美术知识、技能和思维方式,与自然、社会、科技、人文相结合,进行综合探索与学习迁移,提升核心素养。(剩余3793字)
登录龙源期刊网
购买文章
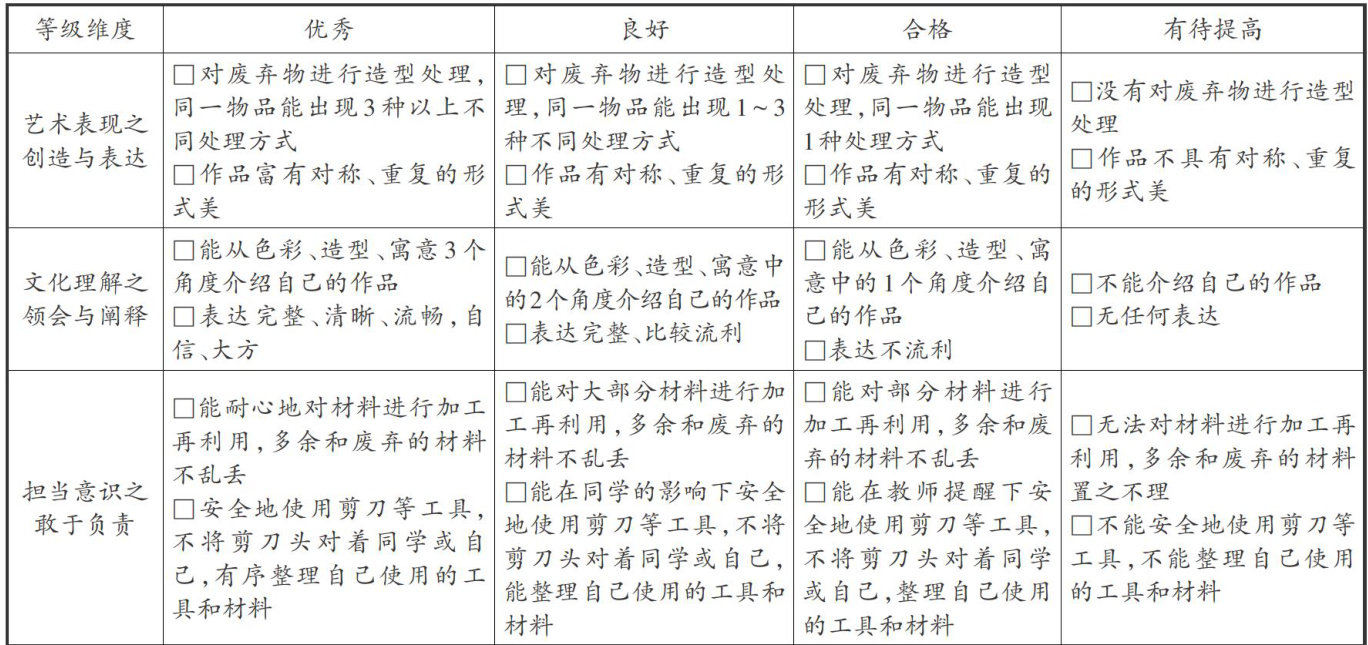
废物“变形记”:守护海洋的生态美育实践
文章价格:4.00元
当前余额:100.00
阅读
您目前是文章会员,阅读数共:0篇
剩余阅读数:0篇
阅读有效期:0001-1-1 0:00:00