多导师协同BOPPPS教学模式在医院药学实践教学中的应用

打开文本图片集
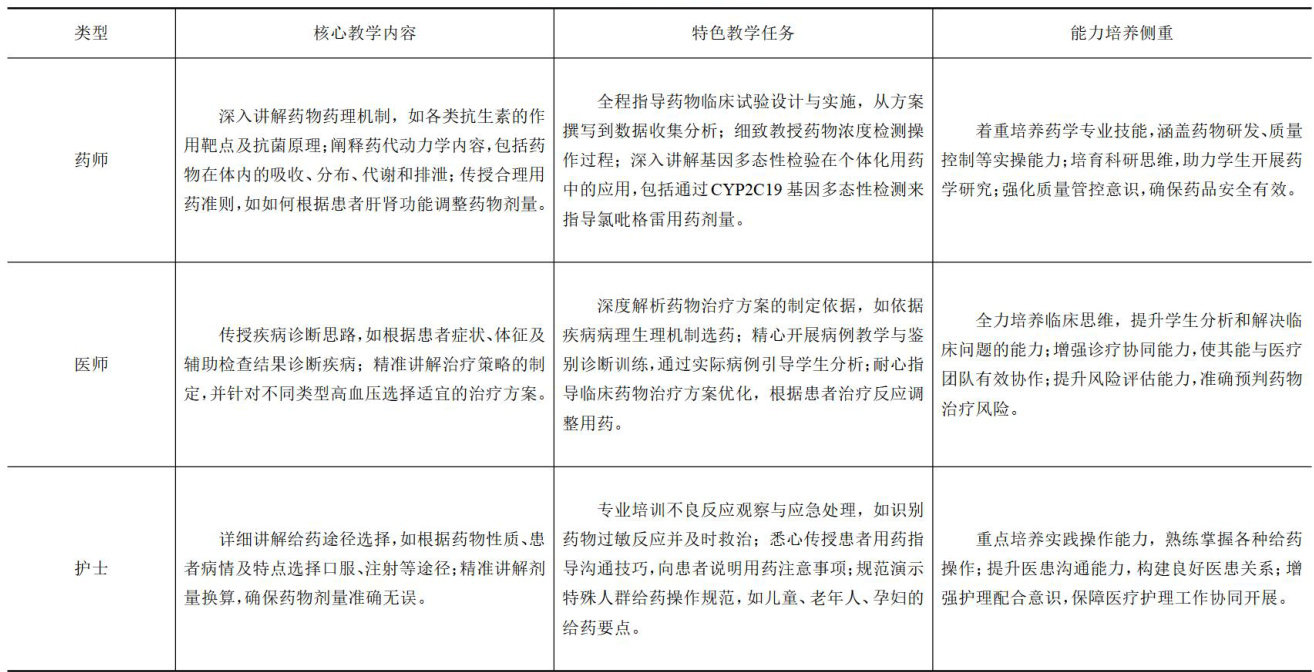
伴随医药卫生行业的高速发展,医院药学服务模式正经历深刻变革,对药学人才的专业能力与综合素养提出了更高要求。传统医院药学实践教学模式在知识传授体系和实践能力培养机制上的固有局限日益凸显,已难以适配行业发展的新要求,亟待探索更有效的创新教学模式。卫生健康委与中医药局在《关于加快药学服务高质量发展的意见》明确指出,落实深化医药卫生体制改革的部署要求,进一步实行药学服务模式的“两个转变”,即从“以药品为中心"转变为“以病人为中心”,从“以保障药品供应为中心”转变为“在保障药品供应的基础上,以重点加强药学专业技术服务、参与临床用药为中心"。(剩余4611字)