产教融合模式下高校财务管理专业育人创新研究
——以苏州科技大学天平学院管理学院为例

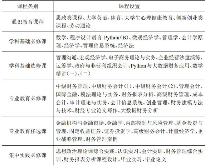
打开文本图片集
当前,新一轮科技革命与产业变革深入推进,技术范式创新驱动产业结构加速重构,人才供给与需求关系发生了深刻变化。在此背景下,产教融合成为破解人才供需结构性矛盾,实现教育链、人才链与产业链有机衔接的关键路径。应用型高校对于促进我国经济发展、推进我国国民高等教育的大众化至关重要。如何突破应用型高校自身办学瓶颈,精准对接地方经济转型升级的新需求,强化与企业行业的深度合作,推动专业设置与产业发展同频共振,进而培养出既契合地方经济特色,又兼具国际视野、创新精神与创业意识的高素质应用型人才,已成为亟待破解的重要议题。(剩余4069字)