中国教育信息化

中国教育信息化

2023年10期
  • 收藏
收藏成功
微博 空间 微信
中国教育信息化杂志社是教育部教育管理信息中心直属单位。现主要编辑出版《中国教育信息化》高教职教、《中国教育信息化》基础教...     展开

类型

月刊

类别

教育教学
定价
促销信息
全年订阅更优惠!
¥15.00 ¥9.00
目录

国家教育数字化战略行动研究

改革开放以来中国教育信息化政策育人历程研究
摘 要:改革开放以来,中国教育信息化得到长足发展,政策体系不断完善,亦成为当前实现中国教育现代化发展的根基与保障。为理清政策视域下中国教育信息化发展之路,基于政策工具、教育领域和培养目标的三维分析框架,对1978—2021年期间38项国...
大数据驱动教育数字化转型:关键应用与实践路径
摘 要:当今信息社会已经进入大数据时代,教育信息化开始迈入以教育大数据为核心的教育数字化转型新时期,教育大数据因此成为驱动教育数字化转型的关键。教育大数据的开发与应用主要包括数据的采集、导入和预处理、分析和计算、可视化及其应用等全流程。...

元宇宙与教育融合研究

元宇宙时代教师发展与角色嬗变的困境与突破
摘 要:教育元宇宙在教师专业、师生关系、教师创造力方面带来的影响,对教师发展提出了更高的要求,而传统教师的角色定位也在元宇宙时代发生巨大嬗变。基于元宇宙视角剖释了教师发展面临的三种现实困境:丧失省察能力导致主体意识遮蔽、数字技术冲击引发...
元宇宙赋能智慧学习空间的模型、应用与挑战
摘 要:教育新基建作为国家新基建的重要组成部分,对学习空间建设提出新的目标要求。随着元宇宙在教育方面的应用研究开展,元宇宙赋能智慧学习空间可以为学习空间建设提供新思路。在梳理元宇宙与智慧学习空间相关原理基础上,明确元宇宙和智慧学习空间的...

教育数字化国际比较研究

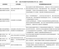
数字经济背景下澳大利亚教育信息化发展举措
摘 要:数字经济正成为国际竞争的一个重点领域。澳大利亚在提升数字经济竞争力上,把教育信息化作为一个重要支持。在政策上,将教育信息化纳入国家数字经济发展战略;在课程建设上,从内容与目标两个维度回应数字经济发展需求;在评价监测上,适时调整国...
优先政策之下印度职业教育数字化转型与启示
摘 要:近年来,印度在职业教育方面采取一系列重大措施,旨在通过职业教育数字化变革实现发展大规模高质量职业教育的愿景。印度职业教育数字化的动因包括提升职业教育地位以便将职业教育融入国民教育体系,提升人力资本质量使人口红利转化为技能红利,提...

区域教育数字化发展研究

中小学创客与STEAM教育区域协同发展实践研究
摘 要:成功的创客教育与STEAM教育协同发展模式,对于学生自主学习、知识迁移、实践创新能力和跨学科思维水平的培养大有益处。但其在实践中仍存在师资力量缺口较大、学习评价方式比较单一、教学场地设备参差不齐等问题。通过调研走访的方式,从师资...
作业数据驱动的大规模因材施教
摘 要:在“智慧教育示范区”创建和基础教育数字化转型的大背景下,为了打造优质均衡的教育体系,满足每个学生的发展需求,上海市闵行区在区域层面构建了区校两级作业系统,梳理了作业业务的构成要素,对作业业务各个环节进行量化。通过伴随式采集数据,...

高等教育数字化发展研究

机器学习在科学教育评估中的应用:维度、领域与规律
摘 要:为阐明机器学习优化教育评估与教育教学过程的效用及其规律,重构机器学习教育应用效果分析框架,从技术性、有效性、应用性三方面分析机器学习应用于科学教育的六个案例,阐明机器学习在评分策略、学习测评与教育干预领域的应用优势。同时,归纳机...
“互联网+”背景下智慧教学模式设计与实践
摘 要:智慧教育是一种基于新兴信息技术的教育模式,它将互联网、大数据、人工智能等技术应用于教学中,旨在实现教育的个性化、智能化和互动化。随着技术的不断发展,智慧教育正逐渐成为高等教育领域改革的重要方向。智慧教学快速发展主要体现在智慧教育...

基础教育数字化发展研究

智能时代中小学教师专业发展:内涵转向、困境根源及路径模型
摘 要:随着大数据、计算机视觉、人机协同等技术的不断发展,人工智能对人的认知方式产生重大影响,并带来教与学方式的变革,进而引发教师专业发展内涵的新转向。然而,人工智能赋能教师队伍建设的进程中,仍面临中小学教师教学经验自足、智能素养培训体...
“数”说《义务教育信息科技课程标准(2022年版)》
摘 要:《义务教育信息科技课程标准(2022年版)》的发布标志着我国义务教育阶段信息科技课程发展步入崭新阶段。基于对信息科技课程标准的研读,从整体设计和课程内容两个维度理解课程标准的内涵。在整体设计层面要把握升华课程内涵的“一个超越”、...
移动技术对学生博物馆学习效果影响的元分析研究
摘 要:移动技术是否能提升学生博物馆学习效果尚存争议。借助元分析软件分析基于文献检索获得的15篇文献和20个独立效应量。结果显示,移动技术能中等程度地提升学生博物馆学习效果;移动技术对基础教育阶段学生博物馆学习的增益较多,对高等教育阶段...
相关杂志
  • 中国学校体育

    中国学校体育

    2025年10期
    ¥7.59
  • 大学教育(上半月)

    大学教育(上半月)

    2025年11期
    ¥15.00
  • 物理教学探讨

    物理教学探讨

    2025年11期
    ¥7.29
  • 小学教学研究·(上旬·语文)

    小学教学研究·(上旬·语文)

    2025年10期
    ¥4.89
  • 考试周刊

    考试周刊

    2025年45期
    ¥14.49
  • 甘肃教育

    甘肃教育

    2025年21期
    ¥3.69
  • 化学教学

    化学教学

    2025年11期
    ¥7.29
  • 高教探索

    高教探索

    2025年05期
    ¥12.00
  • 江苏教育

    江苏教育

    2025年22期
    ¥6.00
  • 语文建设·上半月

    语文建设·上半月

    2025年11期
    ¥6.00
  • 教育实践与研究·小学课程版

    教育实践与研究·小学课程版

    2025年11期
    ¥6.00
  • 现代家长

    现代家长

    2025年11期
    ¥5.40
订阅全年后,您可享受以下权益
①该本杂志即日起至未来1年内所有更新电子版杂志的使用权限;
②赠送该杂志的部分往期的杂志的使用权限,有效期1年。

全年订购价格: ¥108.00

订阅全年
--%>

登录龙源期刊网

温馨提示:

1.点击网站右上角的“充值”按钮可以为您的账号充值

2.充值金额可以选择30,50,100或500元

3.充值成功后即可购买网站上的任意杂志或文章

还没有龙源账户? 立即注册

购买杂志

中国教育信息化

杂志价格:¥9.00元

  • 微信扫码支付
  • 当前余额:100.00

购买杂志

中国教育信息化

杂志价格:¥9.00元

  • 微信扫码支付
  • 当前余额:¥100.00

    去充值
monitor
客服机器人