注册帐号丨忘记密码?
1.点击网站首页右上角的“充值”按钮可以为您的帐号充值
2.可选择不同档位的充值金额,充值后按篇按本计费
3.充值成功后即可购买网站上的任意文章或杂志的电子版
4.购买后文章、杂志可在个人中心的订阅/零买找到
5.登陆后可阅读免费专区的精彩内容
打开文本图片集
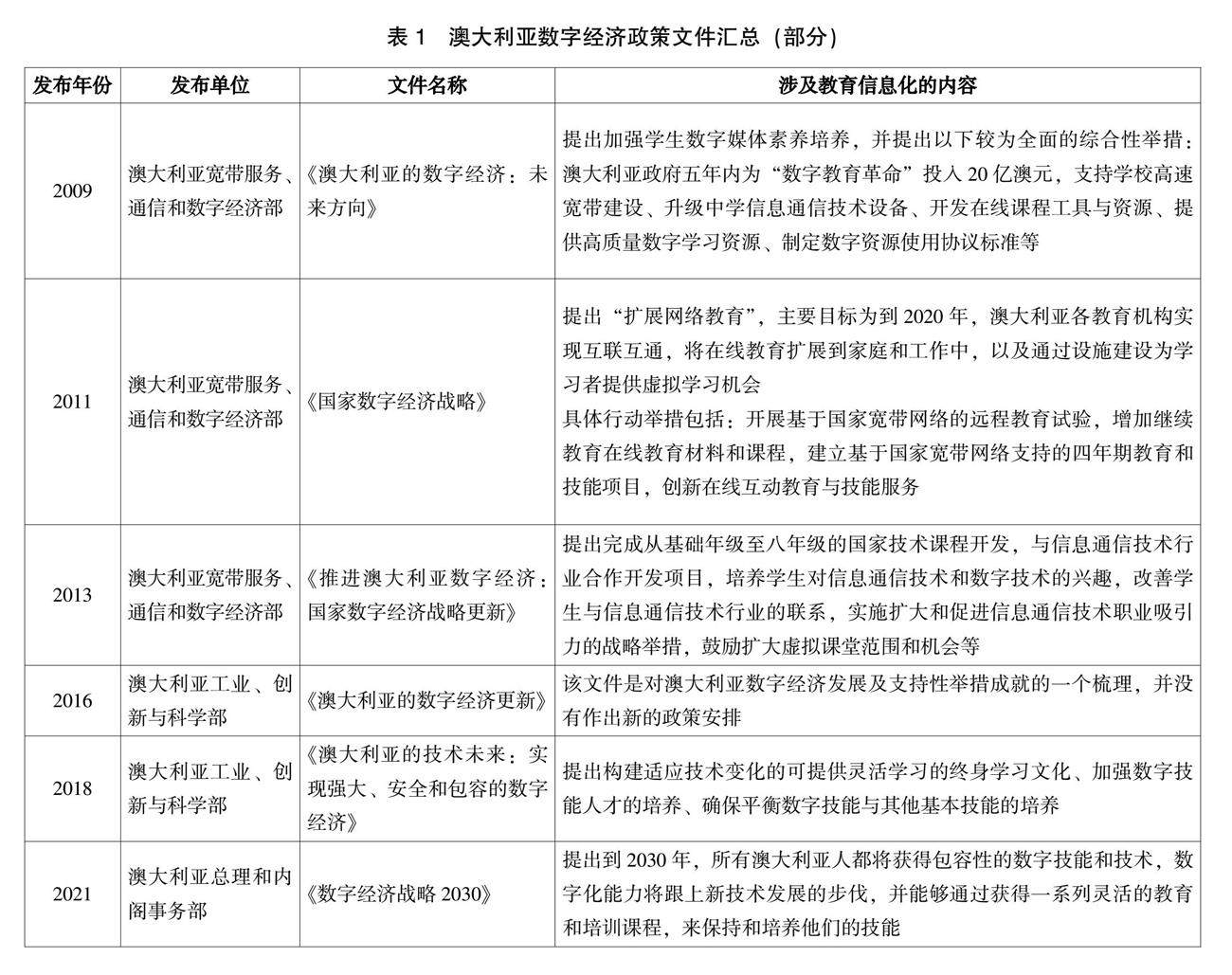
摘 要:数字经济正成为国际竞争的一个重点领域。澳大利亚在提升数字经济竞争力上,把教育信息化作为一个重要支持。在政策上,将教育信息化纳入国家数字经济发展战略;在课程建设上,从内容与目标两个维度回应数字经济发展需求;在评价监测上,适时调整国家信息通信技术素养评估服务数字经济人才培养;在项目活动上,围绕数字技术课程实施,为学校提供全面支持;在平台建设上,强化资源与服务的数字化供给,促进全民数字素养提升。(剩余21463字)
登录龙源期刊网
购买文章
数字经济背景下澳大利亚教育信息化发展举措
文章价格:6.00元
当前余额:100.00
阅读
您目前是文章会员,阅读数共:0篇
剩余阅读数:0篇
阅读有效期:0001-1-1 0:00:00