注册帐号丨忘记密码?
1.点击网站首页右上角的“充值”按钮可以为您的帐号充值
2.可选择不同档位的充值金额,充值后按篇按本计费
3.充值成功后即可购买网站上的任意文章或杂志的电子版
4.购买后文章、杂志可在个人中心的订阅/零买找到
5.登陆后可阅读免费专区的精彩内容
打开文本图片集
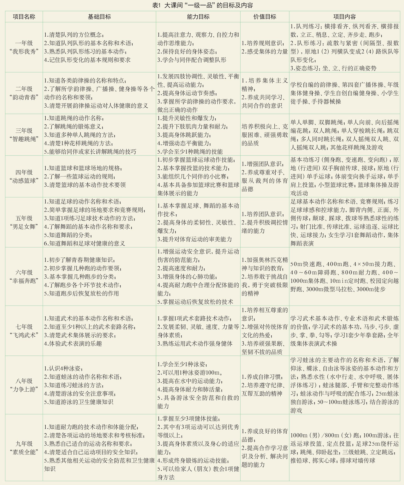
为落实《关于全面加强和改进新时代学校体育工作的意见》精神,笔者所在学校充分利用大课间活动,构建了适合六三学制的大课间“一级一品”健体样态。
“一级一品”健体样态强调每个年级都有一类健体专长。作为一所九年一贯制学校,学校每个年级都设置了一类健体项目,形成“一校多品”的大课间健体模式,明确“一级一品”育人目标、构建“一级一品”健体内容、规划“一级一品”实践路径,充分发挥了“一级一品”的育人实效。(剩余1856字)
登录龙源期刊网
购买文章
“一级一品”健体样态的构建与实施
文章价格:3.00元
当前余额:100.00
阅读
您目前是文章会员,阅读数共:0篇
剩余阅读数:0篇
阅读有效期:0001-1-1 0:00:00