几何直观素养表现与表现性任务设计

打开文本图片集
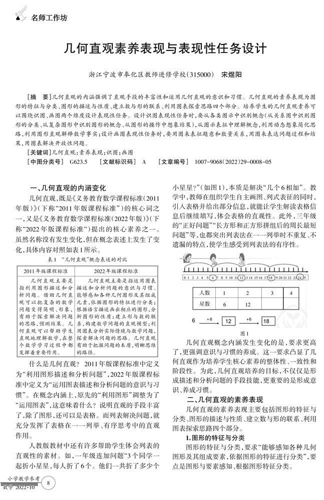
[摘 要]几何直观的内涵强调了直观手段的丰富性和运用几何直观的意识和习惯。几何直观的素养表现为图形的特征与分类、图形的描述与性质、建立数与形的联系、利用图表探索思路四个部分。培养学生的几何直观素养可以围绕识图、画图两个维度设计表现性任务。设计识图表现性任务时,要从各类图示中识别概念(从关系图中识别图形的分类、从复杂图形中识别图形的概念、从图形的操作中想象结果),从图示表征中理解概念,利用动态想象简化思路,利用图形直观解释数学事实;设计画图表现性任务时,要用图来表征题意和数量关系,用图来表达问题过程和结果,用图表解决开放性问题。(剩余2937字)