注册帐号丨忘记密码?
1.点击网站首页右上角的“充值”按钮可以为您的帐号充值
2.可选择不同档位的充值金额,充值后按篇按本计费
3.充值成功后即可购买网站上的任意文章或杂志的电子版
4.购买后文章、杂志可在个人中心的订阅/零买找到
5.登陆后可阅读免费专区的精彩内容
打开文本图片集
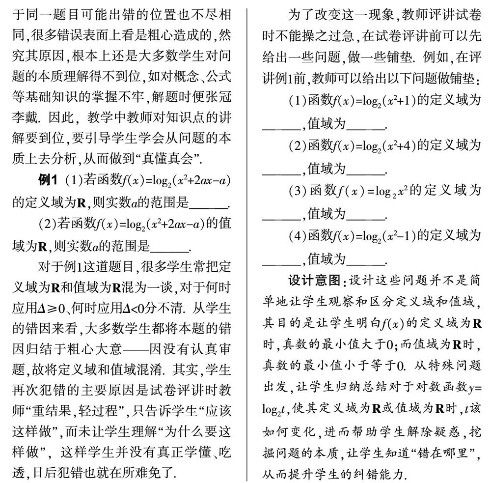
[摘 要] “一错再错”现象虽然难以杜绝,但教学中采取行之有效的手段可以大大降低“再错”出现的概率. 文章指出,对于错误师生必须要有清醒的认识,只有看清问题的本质,才能及时地查缺补漏;同时,学生要重视数学思想方法的积累,养成良好的总结、归纳和反思的习惯,进而促进分析能力和解题能力的提升.(剩余2694字)
登录龙源期刊网
购买文章
规避“再错”,提升解题能力
文章价格:3.00元
当前余额:100.00
阅读
您目前是文章会员,阅读数共:0篇
剩余阅读数:0篇
阅读有效期:0001-1-1 0:00:00