支架式教学激发中职学生 英语学习兴趣的应用研究

打开文本图片集
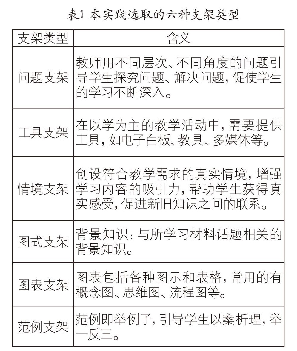
维果茨基认为支架式教学是:教师或同伴为学生的认知发展提供支持从而使他们顺利达到下一个阶段或水平。当教师教授学生新知识时,所设计的教学活动应当是刚刚超出学生现有的知识水平,教师要为学生在新知识和旧知识之间搭建桥梁,激活最近发展区,引导学生掌握、运用新知识。本文选取了六种支架类型(见表1)。
本文以高等教育出版社中职英语基础模块1第六单元“Food and drinks”为例,联系其他英语教学主题,阐述如何运用问题支架、图式支架、情境支架、工具支架、图表支架及范例支架六种类型的支架开展教学,激发中职学生英语学习兴趣。(剩余1464字)