注册帐号丨忘记密码?
1.点击网站首页右上角的“充值”按钮可以为您的帐号充值
2.可选择不同档位的充值金额,充值后按篇按本计费
3.充值成功后即可购买网站上的任意文章或杂志的电子版
4.购买后文章、杂志可在个人中心的订阅/零买找到
5.登陆后可阅读免费专区的精彩内容
打开文本图片集
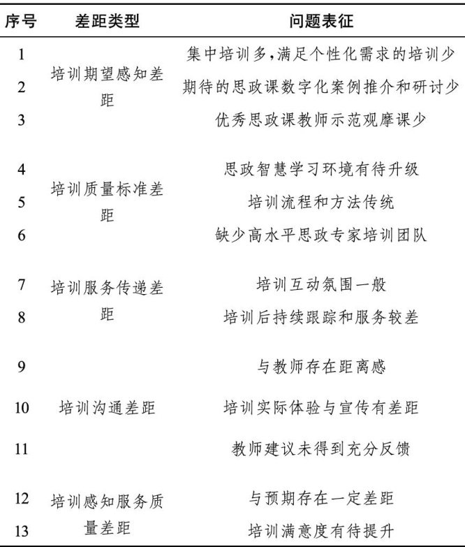
思政课教学改革的不断深人,对思政课教师核心素养和胜任力发展提出了更高要求。新时代思政课教师需要做到习近平总书记在2019年学校思想政治理论课教师座谈会上提出的“政治要强,情怀要深,思维要新,视野要广,自律要严,人格要正”,在肩负铸魂育人使命的同时,还应保持学以修身、专业精进的高度自觉。推进思政课教师职业成长和高质量培训是必然之举。(剩余6799字)
登录龙源期刊网
购买文章
数字技术赋能思政课教师培训高质量发展:内在逻辑与实践进路
文章价格:5.00元
当前余额:100.00
阅读
您目前是文章会员,阅读数共:0篇
剩余阅读数:0篇
阅读有效期:0001/1/1 0:00:00