注册帐号丨忘记密码?
1.点击网站首页右上角的“充值”按钮可以为您的帐号充值
2.可选择不同档位的充值金额,充值后按篇按本计费
3.充值成功后即可购买网站上的任意文章或杂志的电子版
4.购买后文章、杂志可在个人中心的订阅/零买找到
5.登陆后可阅读免费专区的精彩内容
打开文本图片集
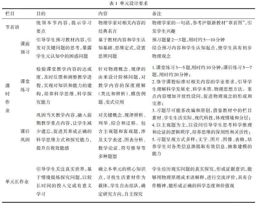
摘 要: 针对核心素养培育要求,在理解课程标准、研究新教材习题和新高考评价要求的基础上,立足学校课程教学的实际,开展校本作业的单元设计实践,凸显整体性、丰富性、选择性、情境性、思维性要求,通过创新、改编高中物理校本作业的单元设计,研究成效如下:教师教学观念转变;作业设计水平提升;学生物理学习投入度增强。(剩余10070字)
登录龙源期刊网
购买文章
核心素养视域下高中物理校本作业的单元设计
文章价格:6.00元
当前余额:100.00
阅读
您目前是文章会员,阅读数共:0篇
剩余阅读数:0篇
阅读有效期:0001-1-1 0:00:00