“五育融合”背景下评价指标体系的理论构建与教学应用

打开文本图片集
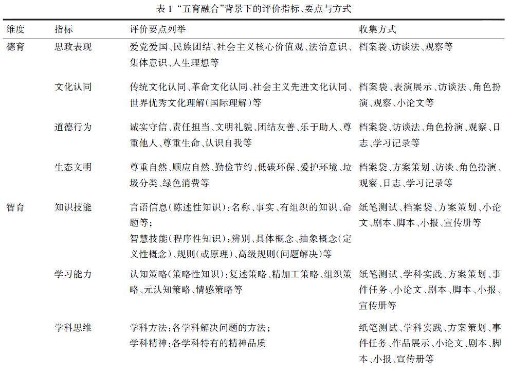
摘 要: 教育生态学视角下的“五育融合”是将“树德、增智、强体、育美、爱劳”等育人价值渗透在学生的课程与活动中,以实现“五育”的共同进步。“五育融合”的落实难在“评价”,面对各育应该如何评价、如何对“融合”进行评价等难题,文章以“五育融合”的内涵特征为起点,以“德智体美劳”共同发展为构建逻辑,尝试构建“五育融合”背景下育人成效的评价体系,包括德育、智育、体育、美育、劳动教育五大维度的一级指标,20个二级指标及要点描述。(剩余8269字)