注册帐号丨忘记密码?
1.点击网站首页右上角的“充值”按钮可以为您的帐号充值
2.可选择不同档位的充值金额,充值后按篇按本计费
3.充值成功后即可购买网站上的任意文章或杂志的电子版
4.购买后文章、杂志可在个人中心的订阅/零买找到
5.登陆后可阅读免费专区的精彩内容
打开文本图片集
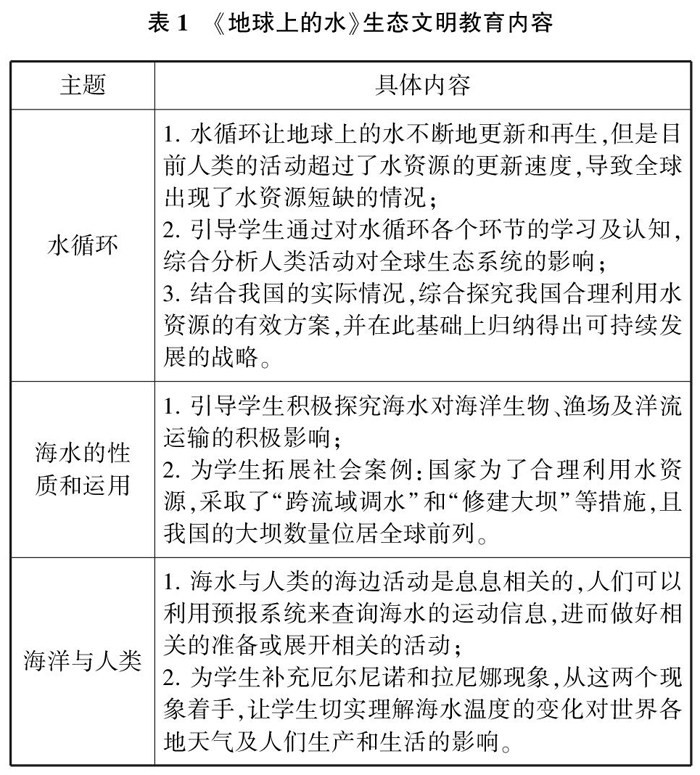
摘 要:现如今,追求人与自然的和谐发展,实现生态文明的建设将直接影响人民的福祉、民族的未来。所以在新课标的背景下,高中地理学科应该积极贯彻生态文明教育,要充分发挥地理学科的价值与特色,让学生从地理学的角度着手,去探寻生态文明的基本内涵,树立起生态文明意识,整体提升自身的地理素养,并借此更好地展开实践,促进自身的全面发展。(剩余6990字)
登录龙源期刊网
购买文章
基于新课标的高中地理生态文明教育策略探究
文章价格:5.00元
当前余额:100.00
阅读
您目前是文章会员,阅读数共:0篇
剩余阅读数:0篇
阅读有效期:0001-1-1 0:00:00