注册帐号丨忘记密码?
1.点击网站首页右上角的“充值”按钮可以为您的帐号充值
2.可选择不同档位的充值金额,充值后按篇按本计费
3.充值成功后即可购买网站上的任意文章或杂志的电子版
4.购买后文章、杂志可在个人中心的订阅/零买找到
5.登陆后可阅读免费专区的精彩内容
打开文本图片集
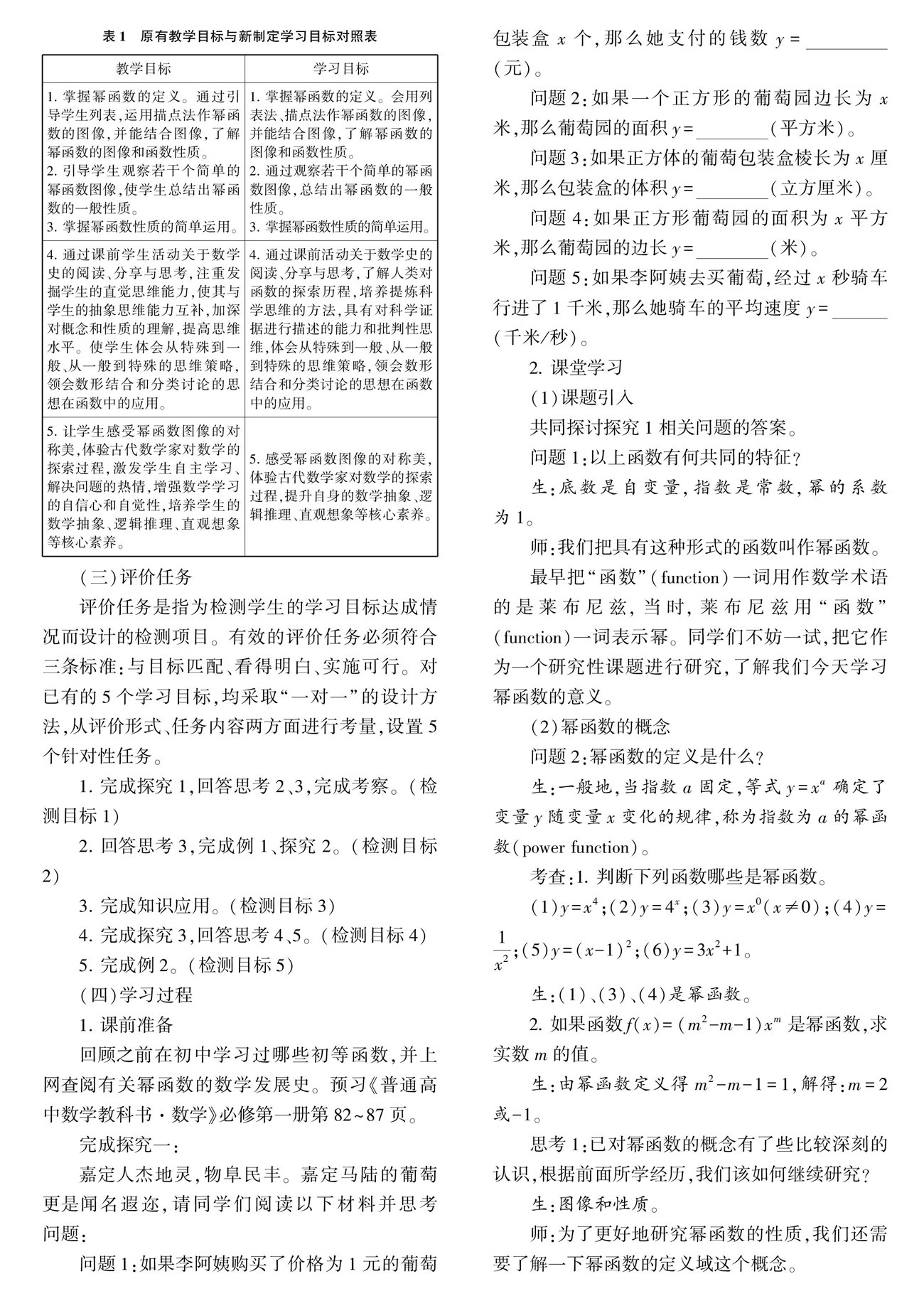
摘 要:在新教材新课标不断推进的环境下,传统的教案、学案教学已经较难适应新时代学生的学习需求,学历案应运而生。基于HPM(数学与教学史教育)视角下的学历案从学生的角度出发,更加尊重学生的认知习惯,能够帮助学生构建所学知识的框架体系,针对性和可操作性强,能极大地提高学生学习的自主性,真正地提高学生的数学核心素养。(剩余5671字)
登录龙源期刊网
购买文章
HPM视角下的学历案课例开发对策研究
文章价格:4.00元
当前余额:100.00
阅读
您目前是文章会员,阅读数共:0篇
剩余阅读数:0篇
阅读有效期:0001-1-1 0:00:00