注册帐号丨忘记密码?
1.点击网站首页右上角的“充值”按钮可以为您的帐号充值
2.可选择不同档位的充值金额,充值后按篇按本计费
3.充值成功后即可购买网站上的任意文章或杂志的电子版
4.购买后文章、杂志可在个人中心的订阅/零买找到
5.登陆后可阅读免费专区的精彩内容
打开文本图片集
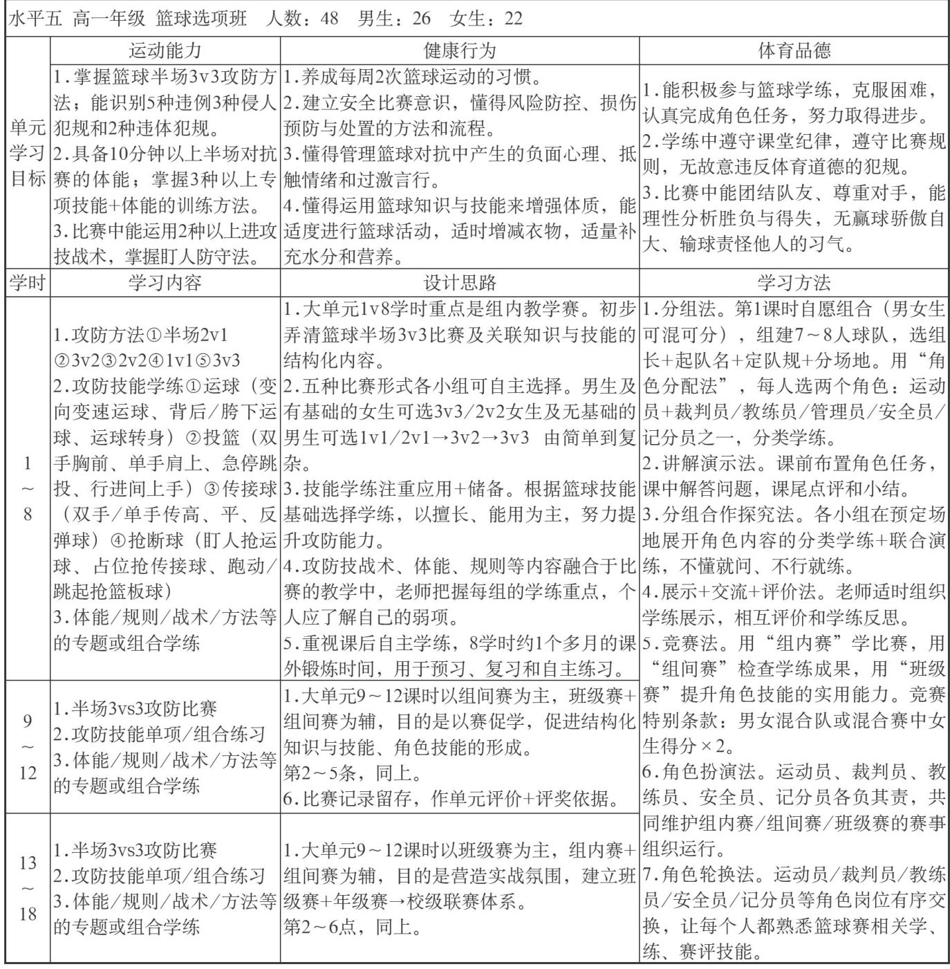
中图分类号:G623 文献标识码:A 文章编号:1005-2410(2025)08-0089-06
20世纪80年代,美国体育学者达利尔·西登托普创立了运动教育模式。运动教育模式提出的教学目标是将学生培养成为有能力、有运动素养和热情的运动参与者[,其“运动育人”理念与我国体育学科培养核心素养的主旨一致。(剩余6416字)
登录龙源期刊网
购买文章
基于运动教育模式的高中篮球大单元教学策略
文章价格:5.00元
当前余额:100.00
阅读
您目前是文章会员,阅读数共:0篇
剩余阅读数:0篇
阅读有效期:0001-1-1 0:00:00