寻找神话中的英雄
——“中国古代神话”整本书阅读表现性评价例谈

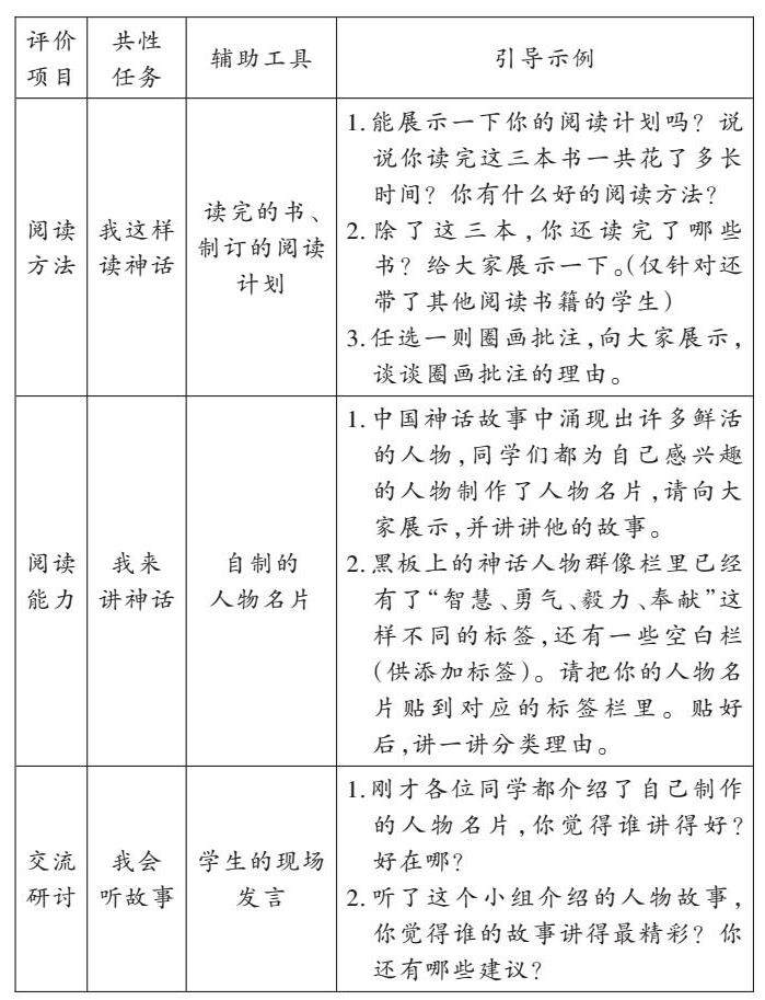
打开文本图片集
语文新课标在“整本书阅读”学习任务群第二学段的学习内容中,要求学生阅读“中国神话故事,学习其中蕴含的中华智慧”。统编版语文四年级上册“快乐读书吧”以“很久很久以前”为主题,引导学生阅读中外神话。根据班级实际,笔者选择了《中国神话传说选》《山海经》《搜神记》三本书,引导学生展开班级共读,并以“穿越时空,寻找神话中的英雄”为主题,组织学生分享阅读方法、交流神话故事,使学生在神话中感受民族文化的脉动,体会中华民族的精神。(剩余2452字)