注册帐号丨忘记密码?
1.点击网站首页右上角的“充值”按钮可以为您的帐号充值
2.可选择不同档位的充值金额,充值后按篇按本计费
3.充值成功后即可购买网站上的任意文章或杂志的电子版
4.购买后文章、杂志可在个人中心的订阅/零买找到
5.登陆后可阅读免费专区的精彩内容
打开文本图片集
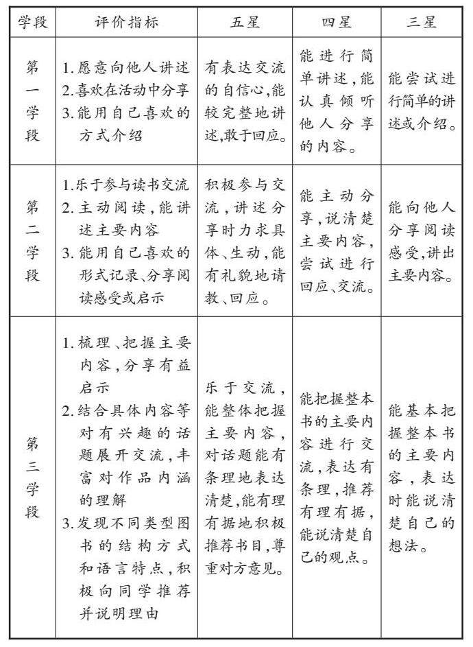
整本书阅读的阶段性评价是新课标将“整本书阅读”设置为学习任务群后,对语文教学提出的新要求。面对阶段性评价的新挑战,语文教师不能畏难而不行动,也不能图省事而简单地以纸笔测试代替。潜江江汉油田教育集团教科院李萍带领课题组将口语交际教学与整本书阅读相结合,依托表现性评价激发学生阅读整本书的兴趣,有效提高学生的口语交际能力。(剩余3604字)
登录龙源期刊网
购买文章
基于整本书阅读的口语交际能力表现性评价策略
文章价格:4.00元
当前余额:100.00
阅读
您目前是文章会员,阅读数共:0篇
剩余阅读数:0篇
阅读有效期:0001-1-1 0:00:00