基于核心素养的高中化学新课程项目教学实践研究
——以鲁科版高中化学必修1微项目“探秘膨松剂”为例

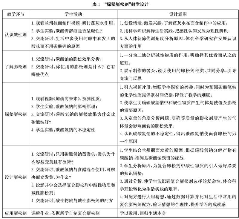
打开文本图片集
摘要:化学教学中的项目教学以社会生活中的实际问题为研究对象,旨在培养学生提出问题、分析问题、解决问题以及综合探究等多方面的能力。本文举例的“探秘膨松剂”一课作为2020年10月淮北市高中化学新课程市级研讨课例,笔者课前花费了大量的时间和精力,搜集了许多情境素材,降低了项目学习的难度,增强了探究的趣味性、参与性和实用性,为一线教师开展项目教学提供了思路和方法,具有较强的借鉴价值。(剩余2312字)