基于核心素养的高职院校信息技术课程大单元整合教学模型构建与实践
——以延边大学师范分院为例

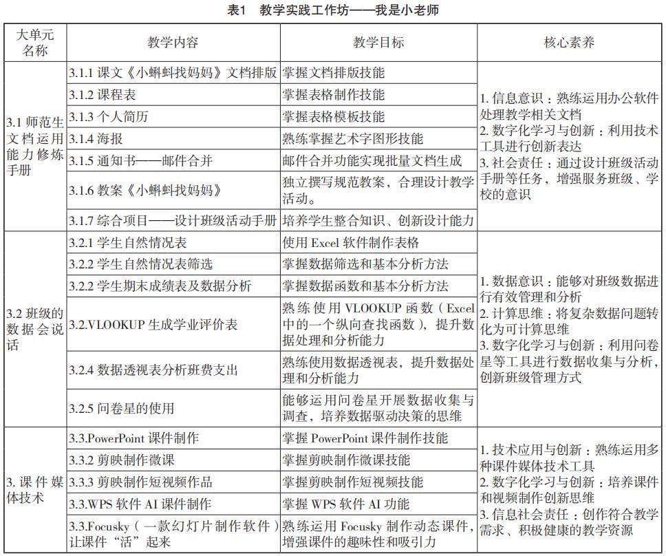
打开文本图片集
摘要:文章针对高职院校信息技术教学中核心素养培养碎片化问题,结合延边大学师范分院实证调查与教学实践,构建“三维联动·五阶递进”大单元整合教学模型,通过“素养诊断—主题统整—任务拆解—实践进阶—评价反馈”闭环流程,实现信息技术核心素养的系统性培养,为职业教育课程改革提供可参考的实践范式。
关键词:核心素养;大单元;高职院校;信息技术
一、研究背景与理论基础
(一)现实需求与政策导向
《高等职业教育专科信息技术课程标准(2021年版)》明确将信息意识、计算思维、数字化学习与创新、信息社会责任作为核心素养培养目标。(剩余3054字)