注册帐号丨忘记密码?
1.点击网站首页右上角的“充值”按钮可以为您的帐号充值
2.可选择不同档位的充值金额,充值后按篇按本计费
3.充值成功后即可购买网站上的任意文章或杂志的电子版
4.购买后文章、杂志可在个人中心的订阅/零买找到
5.登陆后可阅读免费专区的精彩内容
打开文本图片集
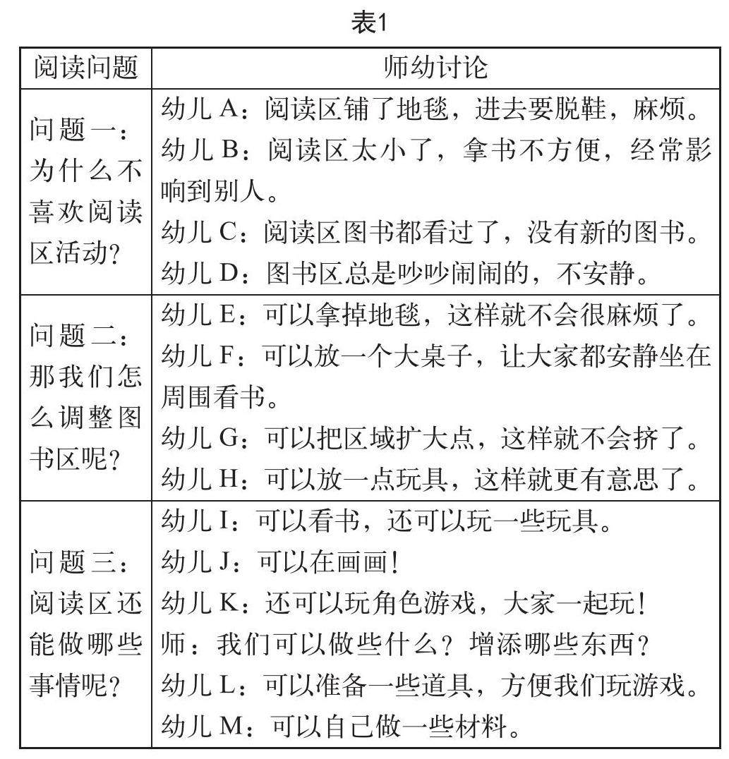
摘 要:区域活动是幼儿一日生活中的重要组成部分,也是幼儿获取知识经验的基本途径。儿童立场理念更加尊重幼儿在活动中的主体地位,要求教师从幼儿的视角出发,设计更加贴近幼儿发展需求的区域活动。文章基于儿童立场,从中班幼儿实际情况出发,对阅读区域活动进行探讨并简述本次活动背景,提出实施策略,让幼儿真正成为学习的主人,促使他们的语言能力在区域游戏中得到更好的发展。(剩余4631字)
登录龙源期刊网
购买文章
基于儿童立场的幼儿园中班阅读区域活动的指导与实践
文章价格:4.00元
当前余额:100.00
阅读
您目前是文章会员,阅读数共:0篇
剩余阅读数:0篇
阅读有效期:0001-1-1 0:00:00