注册帐号丨忘记密码?
1.点击网站首页右上角的“充值”按钮可以为您的帐号充值
2.可选择不同档位的充值金额,充值后按篇按本计费
3.充值成功后即可购买网站上的任意文章或杂志的电子版
4.购买后文章、杂志可在个人中心的订阅/零买找到
5.登陆后可阅读免费专区的精彩内容
打开文本图片集
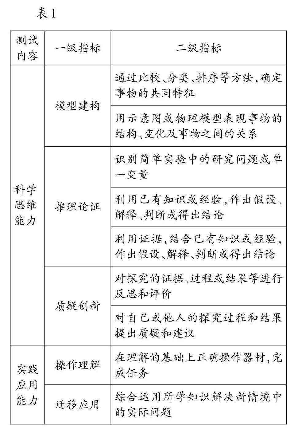
小学科学学业质量评价研究
《义务教育科学课程标准(2022年版)》提出注重实现“教—学—评”一致性。那么,如何通过评价引领教学、促进教学、改进教学?浙江省小学科学学业质量评价一直注重素养立意,坚持学科特色,充分发挥评价的诊断功能、激励作用和促进作用,以科学课程目标和学业质量标准为依据,考查学生的价值观念、必备品格和关键能力。(剩余6398字)
登录龙源期刊网
购买文章
体现素养导向的小学科学学业质量评价设计
文章价格:5.00元
当前余额:100.00
阅读
您目前是文章会员,阅读数共:0篇
剩余阅读数:0篇
阅读有效期:0001-1-1 0:00:00