注册帐号丨忘记密码?
1.点击网站首页右上角的“充值”按钮可以为您的帐号充值
2.可选择不同档位的充值金额,充值后按篇按本计费
3.充值成功后即可购买网站上的任意文章或杂志的电子版
4.购买后文章、杂志可在个人中心的订阅/零买找到
5.登陆后可阅读免费专区的精彩内容
打开文本图片集
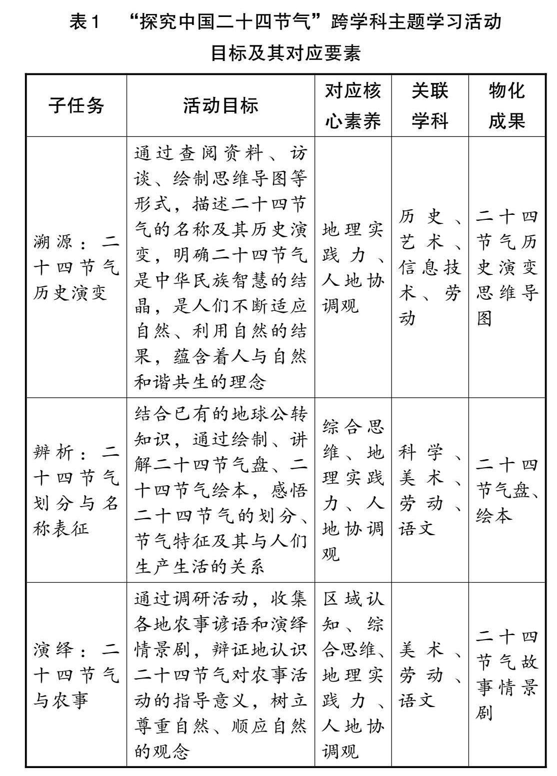
【摘 要】跨学科主题学习是课程标准新增加的难点内容,其一般实践路径包括学习目标的确定、学习主题与内容的选取、学习形式的选择、学习活动的实施、学习评价的开展。文章以新修订的商务星球版七年级上册地理教材中的“探究中国二十四节气”为例,根据实施路径,深入探讨初中地理跨学科主题学习的设计与实施,以期为一线教师深入理解新修订教材,高效落实课程标准提供参考。(剩余4794字)
登录龙源期刊网
购买文章
初中地理跨学科主题学习设计与实施
文章价格:4.00元
当前余额:100.00
阅读
您目前是文章会员,阅读数共:0篇
剩余阅读数:0篇
阅读有效期:0001-1-1 0:00:00