注册帐号丨忘记密码?
1.点击网站首页右上角的“充值”按钮可以为您的帐号充值
2.可选择不同档位的充值金额,充值后按篇按本计费
3.充值成功后即可购买网站上的任意文章或杂志的电子版
4.购买后文章、杂志可在个人中心的订阅/零买找到
5.登陆后可阅读免费专区的精彩内容
打开文本图片集
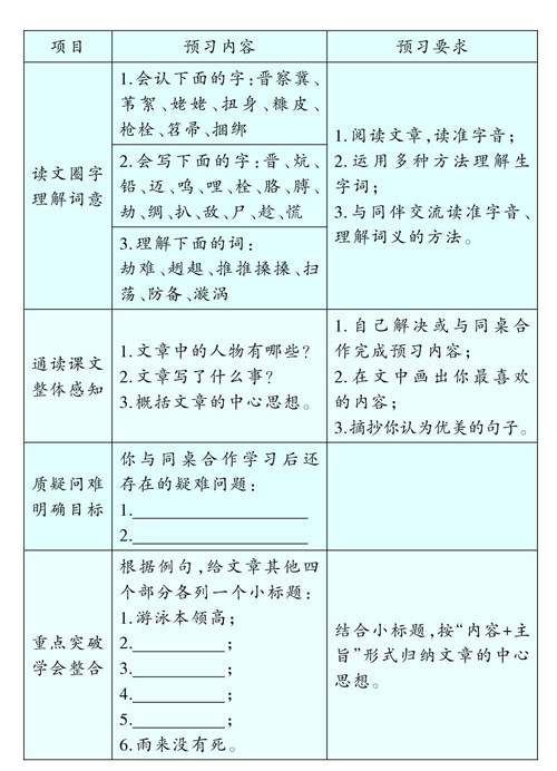
“语文主题学习”强调依托教材培养学生的语文核心素养,倡导以课前预习促课堂教学。在教学实践中,如何上好预习课?如何培养学生的语文核心素养呢?本期的两篇文章以具体案例阐述了作者的教学策略,有一定的借鉴意义。
“语文主题学习”强调课前预习,作为文本学习的基础课,预习课对学生理解、掌握学习内容,提高学习质量有很重要的作用。(剩余2061字)
登录龙源期刊网
购买文章
语文预习课的教学策略
文章价格:3.00元
当前余额:100.00
阅读
您目前是文章会员,阅读数共:0篇
剩余阅读数:0篇
阅读有效期:0001-1-1 0:00:00