注册帐号丨忘记密码?
1.点击网站首页右上角的“充值”按钮可以为您的帐号充值
2.可选择不同档位的充值金额,充值后按篇按本计费
3.充值成功后即可购买网站上的任意文章或杂志的电子版
4.购买后文章、杂志可在个人中心的订阅/零买找到
5.登陆后可阅读免费专区的精彩内容
打开文本图片集
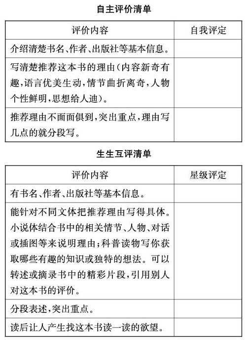
摘要:多年来,绩溪县小学语文名师工作室团队在实践中努力探索提升学生习作修改能力的策略方法。2019年秋季统编版教材全面实施后,团队以课题《“统编教材时代”小学语文习作教学目标有效达成的实践研究》为载体,加强对习作评改课的研究,将学生写作能力的锤炼落实在作文评改的环节,收到了良好效果。
关键词:小学语文 作文教学 评改
一、关注目标,实行粗放评改,提高批改时效性
习作教学最难的是对学生习作反馈的及时性和有效性。(剩余4277字)
登录龙源期刊网
购买文章
优化习作评改方式提高学生写作能力
文章价格:4.00元
当前余额:100.00
阅读
您目前是文章会员,阅读数共:0篇
剩余阅读数:0篇
阅读有效期:0001-1-1 0:00:00