注册帐号丨忘记密码?
1.点击网站首页右上角的“充值”按钮可以为您的帐号充值
2.可选择不同档位的充值金额,充值后按篇按本计费
3.充值成功后即可购买网站上的任意文章或杂志的电子版
4.购买后文章、杂志可在个人中心的订阅/零买找到
5.登陆后可阅读免费专区的精彩内容
打开文本图片集
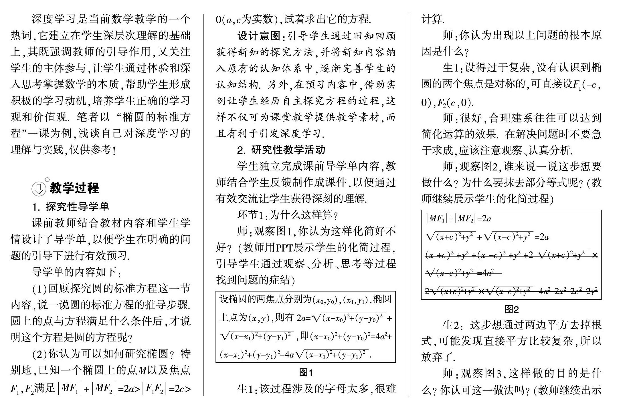
[摘 要] 在深度学习中学生不仅要理解知识,还要领悟知识背后的思想、方法与价值,可见深度学习是数学教学的必然追求. 在实际教学中,教师要为学生铺设思维阶梯,鼓励学生自主思考、自主探究,以此让学生获得更深层次的理解,提高学生的学习能力.
[关键词] 深度学习;必然追求;教学品质
深度学习是(剩余3549字)
登录龙源期刊网
购买文章
让深度学习走进数学课堂
文章价格:4.00元
当前余额:100.00
阅读
您目前是文章会员,阅读数共:0篇
剩余阅读数:0篇
阅读有效期:0001/1/1 0:00:00