注册帐号丨忘记密码?
1.点击网站首页右上角的“充值”按钮可以为您的帐号充值
2.可选择不同档位的充值金额,充值后按篇按本计费
3.充值成功后即可购买网站上的任意文章或杂志的电子版
4.购买后文章、杂志可在个人中心的订阅/零买找到
5.登陆后可阅读免费专区的精彩内容
打开文本图片集
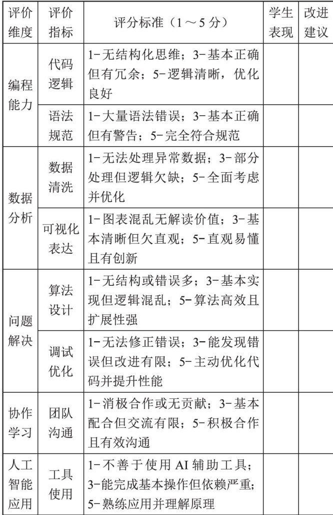
中图分类号:G427 文献标识码:A文章编号:2097-1737(2025)33-0090-03
近年来,我国教育政策持续强化信息技术学科的育人价值。《普通高中信息技术课程标准(2017年版2020年修订)》明确提出了“数据与计算”必修模块,要求培养学生利用技术解决真实问题的能力。2024年12月,教育部办公厅印发通知,探索中小学人工智能教育实施途径,加强中小学人工智能教育。(剩余4181字)
登录龙源期刊网
购买文章
基于人工智能技术的高中信息技术教学策略探究
文章价格:4.00元
当前余额:100.00
阅读
您目前是文章会员,阅读数共:0篇
剩余阅读数:0篇
阅读有效期:0001/1/1 0:00:00