让“算法”单元的教学走向深度学习

打开文本图片集
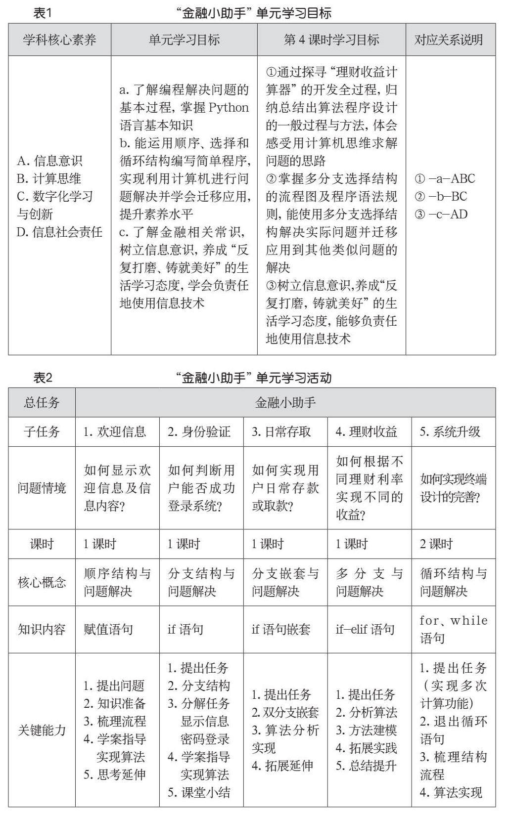
摘要:本文以“Python算法的程序实现”大单元为例,从教学主题的选择、教学目标的确定、学习活动的设计和“教-学-评”一体化的评价方案四个方面,阐述基于深度学习指导的大单元教学设计策略。
关键词:深度学习;大单元教学;设计策略;Python;核心素养
中图分类号:G434 文献标识码:A 论文编号:1674-2117(2023)09-0055-03
《普通高中信息技术课程标准(2017年版)》(以下简称“新课标”)提出要全面培养学生信息素养,重视单元教学设计。(剩余2698字)