注册帐号丨忘记密码?
1.点击网站首页右上角的“充值”按钮可以为您的帐号充值
2.可选择不同档位的充值金额,充值后按篇按本计费
3.充值成功后即可购买网站上的任意文章或杂志的电子版
4.购买后文章、杂志可在个人中心的订阅/零买找到
5.登陆后可阅读免费专区的精彩内容
打开文本图片集
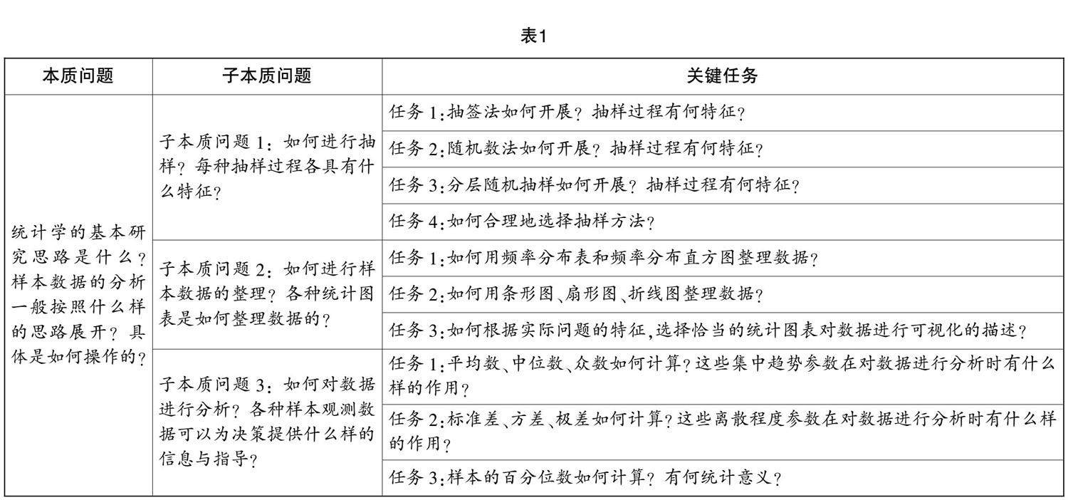
[摘 要] 《普通高中数学课程标准(2017年版)》将数据分析作为高中数学学科核心素养的要素之一,实施基于本质问题的单元教学设计是落实数据分析素养培育的有效途径.涉及方法和策略的问题称为本质问题,本质问题能体现学科研究的一般观念,凸显数学学科核心素养,反映学生深层次的数学思维. 基于本质(剩余4081字)
登录龙源期刊网
购买文章
基于本质问题的“统计”章节的单元教学设计研究
文章价格:4.00元
当前余额:100.00
阅读
您目前是文章会员,阅读数共:0篇
剩余阅读数:0篇
阅读有效期:0001-1-1 0:00:00