注册帐号丨忘记密码?
1.点击网站首页右上角的“充值”按钮可以为您的帐号充值
2.可选择不同档位的充值金额,充值后按篇按本计费
3.充值成功后即可购买网站上的任意文章或杂志的电子版
4.购买后文章、杂志可在个人中心的订阅/零买找到
5.登陆后可阅读免费专区的精彩内容
打开文本图片集
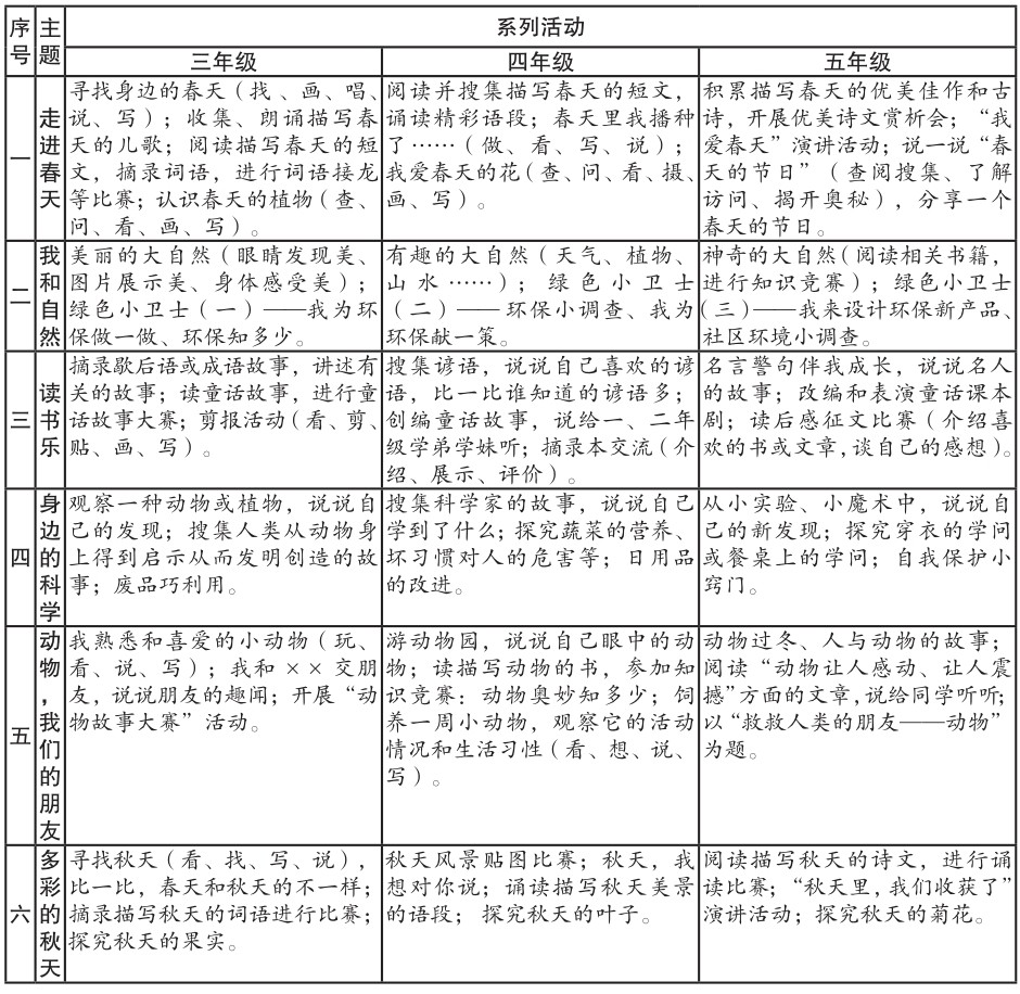
小学语文主题性综合实践活动是指在小学语文教学中,引导学生参与丰富的综合实践活动,从单一的课堂,走向多元、开放的社会生活和美好的大自然,由传统的接受式学习,转变为自主探究、合作交流、感悟体验等多元化学习。语文综合实践活动应体现语文学科的特性,重点突出以下几点:
1.充分挖掘学生综合实践活动中的阅读、说话和写作的素材。(剩余1991字)
登录龙源期刊网
购买文章
小学语文主题性综合实践活动的有效设计
文章价格:3.00元
当前余额:100.00
阅读
您目前是文章会员,阅读数共:0篇
剩余阅读数:0篇
阅读有效期:0001-1-1 0:00:00