知识图谱平台综述

打开文本图片集
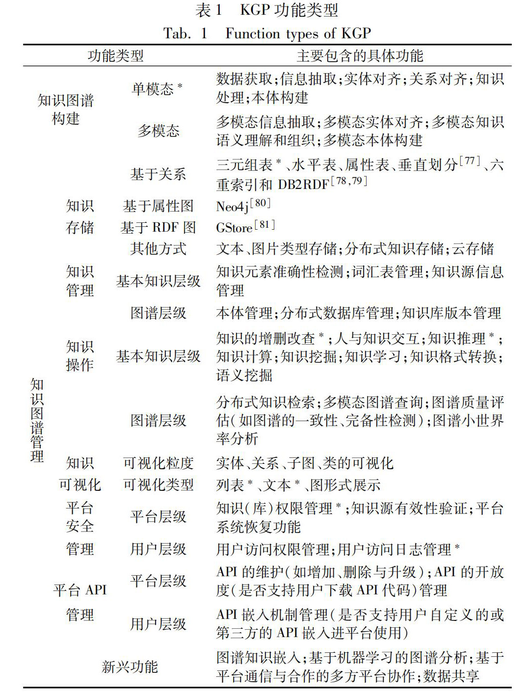
摘 要:近年来,知识图谱被广泛研究和应用。为了能够更加准确、高效地维护知识图谱的全生命周期,以及对知识图谱进行更多复杂的操作,大量知识图谱平台被设计、开发和应用。而开发者通常是基于他们所拥有的知识图谱而进行设计和开发的,缺少对知识图谱平台整体上的认识以及对应用场景特殊性需求的理解。通过调研当前主流的43个知识图谱平台,分别从知识图谱平台的功能、架构和应用三个角度对其进行系统性的分析和研究,旨在使平台开发和使用人员对知识图谱平台有更深入的认识,进而促进知识图谱平台被高效地开发和使用。(剩余35214字)