基础教育研究

基础教育研究

2023年10期
  • 收藏
收藏成功
微博 空间 微信
《基础教育研究》创刊于1988年,是由广西教育学会主管、主办的学术理论刊物。

类型

半月刊

类别

教育教学
定价
促销信息
全年订阅更优惠!
¥12.00 ¥1.80
目录

前沿视角

“双减”政策下打造协同治理新样板的可行性分析
【摘 要】随着“双减”政策落地,国家对义务教育治理提出更高要求,义务教育治理中存在的各类问题也成为阻碍“双减”政策有效实施的因素。以人性假设理论、交叠影响域理论、利益相关者理论、协同治理理论为基础,通过引入协同治理SFIC模型与外部环境PE...

决策参考

中小学课程建设“五论”
【摘 要】课程建设是中小学校发展应考虑的重要内容之一。以四川省成都市列五书池学校“养正”课程体系建设为例,从价值论、认识论、本体论、方法论、系统论五个方面,探讨学校课程体系建设中的课程目标、课程理念、课程内容与结构、课程实施路径与评价以及课...
小学育人目标下“水韵教育”理念的落实举措探究
【摘 要】“水韵教育”是基于传统水韵文化形成的新型教育理念,具有开放包容、健康积极、自由多元的特性,对深化、拓展小学育人工作具有显著价值。文章阐述“水韵教育”理念的内涵和应用价值,将“水韵教育”理念与小学育人工作融合。具体举措是全面推进道德...
乡镇中学家校村融合的劳动教育实践探索
【摘 要】劳动是培养人、塑造人的重要途径。它事关青少年劳动素养的培养,对学生全面发展起到树德、增智、健体、育美等综合育人的促进作用。学校认真贯彻党的教育方针,实施德智体美劳五育融合发展,重视学生实践能力及劳动素养的培养。文章阐述对乡镇中学家...

教师发展

新时代师道文化特质分析
【摘 要】新时代师道文化既是对中华优秀传统师道文化的继承和发展,同时也彰显了新时代的师道特征。师道文化是重要的历史文化积淀,传统师道文化蕴含着师道尊严、师智、师法、师德等方面的重要内容,对新时代师道文化具有借鉴意义。新时代师道文化的重要特征...

教改研究

基于语文要素的小学语文阅读教学研究
【摘 要】人文主题与语文要素两条线并列编排,是小学语文教材的一大亮点。为实现语文要素在语文教学中的应用,促进核心素养在学生学习中的生成,可采取课前导学,明确语文要素“定位点”;连环提问,创建语文要素“线索链”;对比阅读,搭建语文要素“脚手架...
初中地理学业水平考试跨学科融合研究
【摘 要】文章以学业水平考试试题为切入点,以2018~2022年来广西玉林市初中地理学业水平考试试题为例,对试卷当中的跨学科融合知识的考查情况及表现形式进行剖析,使教育工作者能更好地接受和理解跨学科融合的基本理念和方式,并进行教学改进和创新...
中小学综合实践活动:课程育人及其建设
【摘 要】综合实践活动是在教师引导下,以学生的成长需要为目标,以主题和项目为活动任务方式,以学生的自主、合作、探究为开展方式的综合性实践活动。文章从课程目标、课程特点、课程意义来分析中小学综合实践活动课程的育人价值,并提出全面推进课程落地实...
“双减”背景下的小学体育教学创新策略
【摘 要】在小学时期激发学生的运动兴趣,帮助学生形成良好的运动价值观念,让学生自主地参与到运动中,是十分重要的。“双减”政策的实施,让学生有更多时间参与到运动中。要使学生有效地进行体育锻炼,就需要通过与时俱进的创新,转变教学思想,改良教学内...

学科探索

《家塾教学法》中培养小学生语言文字运用能力的方法
【摘 要】当代小学语文课堂应该秉持“取其精华,去其糟粕”的理念对待传统教育经验,继承和发扬符合学生认知特点和实践规律的优秀教育思想。《家塾教学法》是我国第一部以教学法命名的语文教学著作,在识字、写字、阅读、写作与语言文字运用等方面阐述了许多...
支架助力小学语文习作评改教学研究
【摘 要】习作评改是小学语文习作教学中的重要一环,但在习作评改课中仍存在评改主体单一、评改形式僵化、评改时效不足等问题。在习作评改中搭建支架可以有效解决目前习作评改的困境。具体来说,教师可采取“搭建目标支架,使评改有方向;灵活运用支架群,使...
对智障学生进行写字教学的实践与思考
【摘 要】智障学生受智力和非智力因素的影响,想要写出规范、整洁、美观的汉字非常困难。教师可从锻炼手、眼、脑的协调性,培养良好的书写习惯,提供合适的汉字范本等方面做好写字教学的基础准备,加强写字教学的指导,重视课堂上的行间巡视,综合运用多种评...
初中解方程问题的障碍分析与对策探索
【摘 要】解方程问题是初中阶段数学知识体系中的一大重点内容,初中学生在解方程问题中容易遇到各种障碍。文章从各类型方程的典型题目着手,在具体解题实践中分析中学生解方程问题过程中的障碍及成因,探究学生主要解题障碍类型,并提出相应的教学建议,以期...
基于课程整合的小学数学“年、月、日的秘密”学习活动设计
【摘 要】课程标准突出强调“跨学科主题学习”的综合性要求,让学生感悟数学知识之间、数学与其他学科之间、数学与生活之间的联系。文章从课程整合的三个方面,即学科内渗透式整合、跨学科融合式整合、超学科消弭式整合出发,以小学数学“年、月、日的秘密”...
高中英语读后续写教学策略研究
【摘 要】随着高考综合改革的推进,高考英语也迎来了新的题型——读后续写。集阅读和写作于一体的读后续写对学生英语综合能力提出了新的要求,也让一线教师的教学面临着更大的挑战。文章在分析读后续写理论基础、题型和评分标准的基础上,提出了读后续写面临...
涵育公共参与素养 调“味”思想政治活力课堂
【摘 要】高中思想政治课承担着重要的德育功能。针对部分高中生知行脱节的现状,在生本理念下,发展学生的公共参与核心素养已成为高中思想政治学科育人价值的应有之义。在教学的准备和实施阶段,找准学生情感点、立足生活经验、亲历活动体验、增强社会实践,...
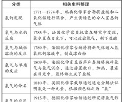
基于化学史发展学生化学学科核心素养的教学研究
【摘 要】在化学教学中融合化学史内容是发展学生化学学科核心素养的有效方法,可以帮助学生了解知识的前因后果,还能培养学生缜密的科学思维和求真务实的科学态度。文章在教学主题选择、教学目标预设、教学内容确定、教学模式实践、教学过程实施、教学效果评...
高中生物教学有效运用支架式教学策略研究
【摘 要】教师为学生建构有利于理解知识的学习支架,可促使学生更深入内化知识,最终实现自主探索。文章应用支架式教学模式,以人教版高中生物学选择性必修2第3章第2节“生物与环境:生态系统的能量流动”一节课为例,通过“教师预设课堂,合理搭建支架;...
走向文化内涵的小学音乐课堂教学策略
【摘 要】随着《义务教育艺术课程标准(2022年版)》的发布,音乐的文化性及活动形式的多样性得到进一步重视,学科教学要求不断提高,小学音乐课堂教学面临着新的挑战。文章从音乐本体教学到文化脉络中的音乐内涵扩展出发,审思教学思路、围绕通感体验、...

教材教法

小学语文文学阅读教学的三个层面
【摘 要】义务教育语文课程第一学段至第三学段的阅读与鉴赏所涉及的文体类型主要是文学阅读。依据课程标准对文学阅读的评价要求和文学作品解读本身的要求,文学阅读教学可以从“把握内容、感受形象”“品味语言、体会含义”“揭秘形式、学习表达”三个层面来...
小学语文跨学科学习“三有”教学思考与实践
【摘 要】小学语文教学中的跨学科学习,对于学生语文能力及综合素养的提升有一定的促进作用。如何“跨”出效果、“跨”出新意、“跨”出精彩,值得教师进行深入思考。在实际教学中,教师可构建“三有”模式,即坚守语文学科本体的立场,坚持贴近学生生活的立...
运用“梳理对比转化”策略 构建基础型学习任务群
【摘 要】在小学语文中构建基础型学习任务群十分重要,对提高学生阅读与写作能力和语文核心素养有着十分重要的作用。在教学中,教师可运用“梳理对比转化”策略,设计基础型学习任务群。如研读课程标准,梳理学段任务群要求及学业质量标准;解读教材,对比课...
绘本在小学低年级语文阅读教学中的应用
【摘 要】绘本是小学低年级语文阅读课中重要的课程资源。绘本运用于小学低年级语文阅读教学不仅能激发学生的阅读兴趣,提高学生的阅读能力,而且还能够发展学生的思维能力,提高学生的综合素养。在小学低年级语文阅读教学中进行绘本教学时,绘本的选择要关注...
PBL模式在小学高年级语文阅读教学中的应用
【摘 要】在义务教育阶段,语文教学应重点培养学生的语文素养,提高学生的道德修养,提升学生的审美情趣。课程标准积极倡导以自主、合作、探究为核心内容的教学方式,使语文课堂更加开放,更具有活力。文章以小学高年级语文阅读教学创新型教学方式的实际应用...
培智学校低年级《生活适应》特点解析与教学建议
【摘 要】一年级至三年级的培智学校义务教育实验教科书《生活适应》内容具有灵活融入新时代精神与要求、编排遵循学生认知发展、知识呈现紧密联系生活实际等特点。通过对教科书的深入解读分析,总结出以下教学实施建议:教师应基于目标和学情,确定适切的教学...

心理探索

多策略运行,守护小学生心理健康成长
【摘 要】在新时代背景下,小学生在生活学习、人格发展、人际交往等方面出现了一些不容忽视的问题。心理健康教师应细心观察,及时发现学生的心理健康问题,使用倾听共情、绘画、沙盘游戏、危机干预等策略,走进学生的内心世界,了解原因,对症下药,通过个案...

学前教育

杜威的身体观对幼儿园教育活动的启示
【摘 要】儿童的发展过程是身体与心理相统一的发展过程。幼儿教育是儿童进入正式系统教育前的过渡阶段,科学的幼儿园教育活动对于儿童的发展是至关重要的。杜威哲学思想中的“身体”概念是其“做中学”“寓教于乐”和儿童观思想的基础,在教育更加重视“身体...
基于入园适应期的幼儿情感教育研究
【摘 要】小班新入园幼儿面临着如何尽快适应幼儿园生活的问题,情感教育是幼儿适应新环境的基础。教师往往比较重视常规的训练和自理技能的掌握,而忽视情感的沟通和引导。应加强针对教师的情感教育研讨和培训,打造安全舒适的班级情感空间,构建明确可行的情...
提升幼儿园队形学习的有效策略
【摘 要】队形队列是幼儿园有序组织集体活动的基本保障,它还能培养幼儿社会性、纪律性和集体意识,提高幼儿集体协同运动能力。但是一些教师组织幼儿学习队形时只考虑体育的需求,忽略了幼儿认知能力的整体发展,导致队形学习中,幼儿都是死记硬背找站位、反...
相关杂志
  • 中国学校体育

    中国学校体育

    2026年01期
    ¥7.59
  • 物理教学探讨

    物理教学探讨

    2026年02期
    ¥7.29
  • 大学教育(上半月)

    大学教育(上半月)

    2025年11期
    ¥15.00
  • 小学教学研究·(上旬·语文)

    小学教学研究·(上旬·语文)

    2026年01期
    ¥4.89
  • 甘肃教育

    甘肃教育

    2026年05期
    ¥3.69
  • 考试周刊

    考试周刊

    2026年06期
    ¥14.49
  • 化学教学

    化学教学

    2026年03期
    ¥7.29
  • 高教探索

    高教探索

    2026年03期
    ¥12.00
  • 江苏教育

    江苏教育

    2026年04期
    ¥6.00
  • 语文建设·上半月

    语文建设·上半月

    2026年02期
    ¥6.00
  • 现代家长

    现代家长

    2026年03期
    ¥5.40
  • 教育实践与研究·小学课程版

    教育实践与研究·小学课程版

    2025年12期
    ¥6.00
订阅全年后,您可享受以下权益
①该本杂志即日起至未来1年内所有更新电子版杂志的使用权限;
②赠送该杂志的部分往期的杂志的使用权限,有效期1年。

全年订购价格: ¥43.20

订阅全年
--%>

登录龙源期刊网

温馨提示:

1.点击网站右上角的“充值”按钮可以为您的账号充值

2.充值金额可以选择30,50,100或500元

3.充值成功后即可购买网站上的任意杂志或文章

还没有龙源账户? 立即注册

购买杂志

基础教育研究

杂志价格:¥1.80元

  • 微信扫码支付
  • 当前余额:100.00

购买杂志

基础教育研究

杂志价格:¥1.80元

  • 微信扫码支付
  • 当前余额:¥100.00

    去充值
monitor
客服机器人