注册帐号丨忘记密码?
1.点击网站首页右上角的“充值”按钮可以为您的帐号充值
2.可选择不同档位的充值金额,充值后按篇按本计费
3.充值成功后即可购买网站上的任意文章或杂志的电子版
4.购买后文章、杂志可在个人中心的订阅/零买找到
5.登陆后可阅读免费专区的精彩内容
打开文本图片集
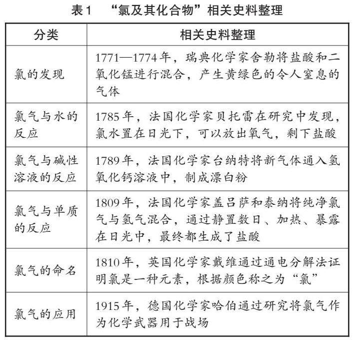
【摘 要】在化学教学中融合化学史内容是发展学生化学学科核心素养的有效方法,可以帮助学生了解知识的前因后果,还能培养学生缜密的科学思维和求真务实的科学态度。文章在教学主题选择、教学目标预设、教学内容确定、教学模式实践、教学过程实施、教学效果评价中融入“氯及其化合物”的教学设计,以期为基于化学史开展“素养为本”的教学提供参考。(剩余4500字)
登录龙源期刊网
购买文章
基于化学史发展学生化学学科核心素养的教学研究
文章价格:4.00元
当前余额:100.00
阅读
您目前是文章会员,阅读数共:0篇
剩余阅读数:0篇
阅读有效期:0001/1/1 0:00:00