注册帐号丨忘记密码?
1.点击网站首页右上角的“充值”按钮可以为您的帐号充值
2.可选择不同档位的充值金额,充值后按篇按本计费
3.充值成功后即可购买网站上的任意文章或杂志的电子版
4.购买后文章、杂志可在个人中心的订阅/零买找到
5.登陆后可阅读免费专区的精彩内容
打开文本图片集
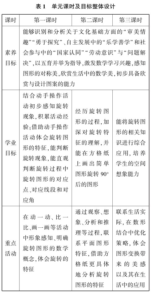
【摘要】马扎诺认为,有效的课堂教学首先要确定教学单元的主题,然后对各种教学活动要素进行合理的组织和安排.“双减”推动了每一位教师做好课堂的提质增效.有效的课堂教学能够较好地增强学生学习的动力,更有利于教学活动的实施,而研学是学生好奇、热爱的课外活动.文章通过聚焦学生探究,以大单元活动设计为背景,结合(剩余3971字)
登录龙源期刊网
购买文章
小学数学课内外结合的主题活动设计与实施
文章价格:4.00元
当前余额:100.00
阅读
您目前是文章会员,阅读数共:0篇
剩余阅读数:0篇
阅读有效期:0001/1/1 0:00:00