注册帐号丨忘记密码?
1.点击网站首页右上角的“充值”按钮可以为您的帐号充值
2.可选择不同档位的充值金额,充值后按篇按本计费
3.充值成功后即可购买网站上的任意文章或杂志的电子版
4.购买后文章、杂志可在个人中心的订阅/零买找到
5.登陆后可阅读免费专区的精彩内容
打开文本图片集
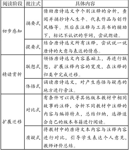
唐诗作为中国古典诗歌的高峰,是初中语文古诗词教学的重点。在教材中唐诗选文注释作为主要的助读材料,已经成为学生研读唐诗的主要工具。部编版初中语文教材也在唐诗选文注释内容的编写上加大力度,让注释更具合理性。本文经过阅读资料、教学实践,对部编版初中语文唐诗选文的注释进行探究,总结教师使用建议。
一、部编版初中语文唐诗选文注释分析
(一)更正优化人教版注释内容
部编版教材中对于唐诗选文的注释内容进行优化。(剩余2591字)
登录龙源期刊网
购买文章
部编版初中语文唐诗选文注释探究与教师使用建议
文章价格:3.00元
当前余额:100.00
阅读
您目前是文章会员,阅读数共:0篇
剩余阅读数:0篇
阅读有效期:0001-1-1 0:00:00