注册帐号丨忘记密码?
1.点击网站首页右上角的“充值”按钮可以为您的帐号充值
2.可选择不同档位的充值金额,充值后按篇按本计费
3.充值成功后即可购买网站上的任意文章或杂志的电子版
4.购买后文章、杂志可在个人中心的订阅/零买找到
5.登陆后可阅读免费专区的精彩内容
打开文本图片集
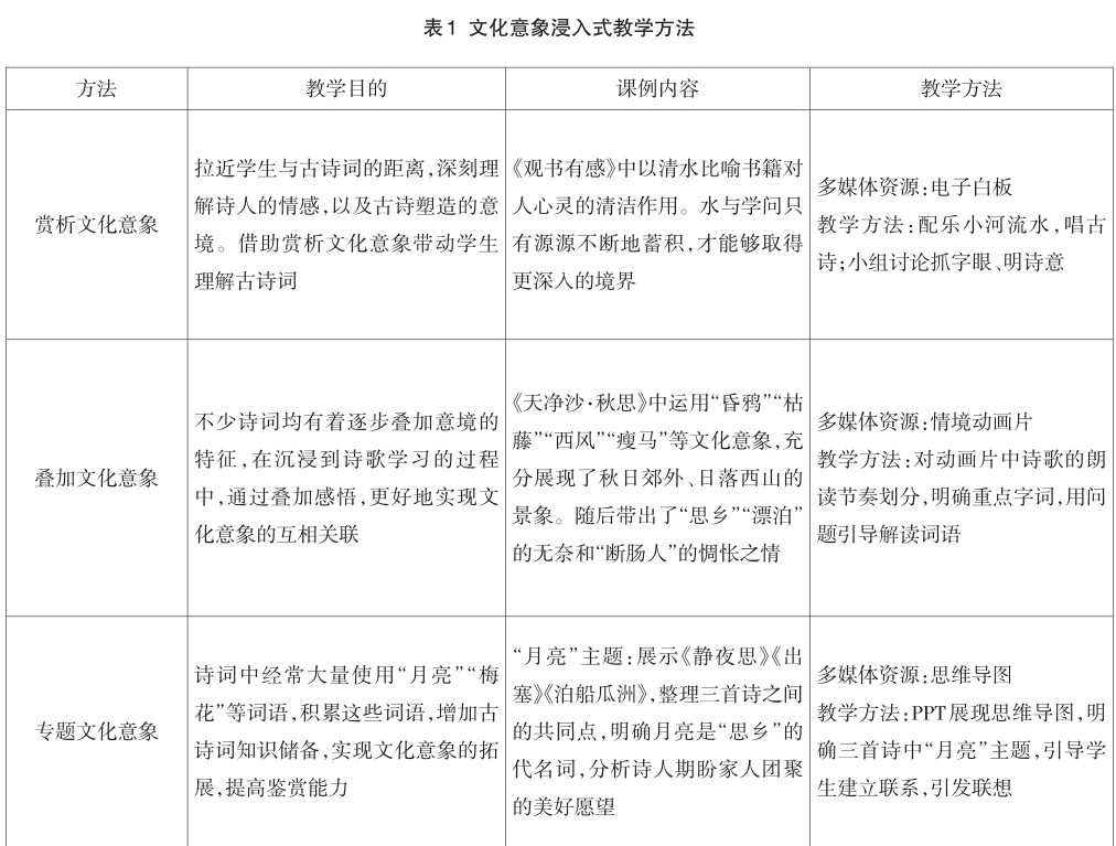
【摘要】小学古诗词教学是进行中华优秀传统文化教育的重要载体。为了更好地发挥古诗词教学的作用,本文提出了文化浸入式教学新模式,并从文化特质浸入、文化意象浸入、文化情感浸入三个方面概括了具体的教育方法与教学意义。
【关键词】小学语文,古诗词教学,文化浸入式教学
在“双减”政策推行之后,国家将更多的关注点放到了对学生美育教育、传统文化教育等工作上。(剩余2952字)
登录龙源期刊网
购买文章
小学古诗词文化浸入式教学
文章价格:4.00元
当前余额:100.00
阅读
您目前是文章会员,阅读数共:0篇
剩余阅读数:0篇
阅读有效期:0001-1-1 0:00:00