注册帐号丨忘记密码?
1.点击网站首页右上角的“充值”按钮可以为您的帐号充值
2.可选择不同档位的充值金额,充值后按篇按本计费
3.充值成功后即可购买网站上的任意文章或杂志的电子版
4.购买后文章、杂志可在个人中心的订阅/零买找到
5.登陆后可阅读免费专区的精彩内容
打开文本图片集
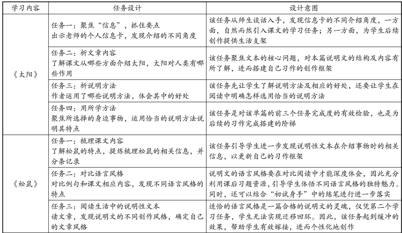
单元整体视域着眼资源整合,以更系统和更高维度的视野开展教学,但这并不意味着对原有教学模式的彻底摒弃,实践中单篇教学仍然是小学语文最主要的教学形态,也是落实单元整体教学的重要途径。单元整体视域下,“单篇学习任务设计”需立足学生成长,聚焦真实问题,从单元、文本及生活等维度出发,设计富有逻辑性、语境感和生活味的学习任务,建构学生、文本、教师三位一体的对话体系,激活学生学习兴趣,为其养成主动探索、积极进取的品格提供锻炼空间。(剩余4919字)
登录龙源期刊网
购买文章
单元整体视域下“单篇学习任务设计”的价值审视、问题梳理及实践理路
文章价格:4.00元
当前余额:100.00
阅读
您目前是文章会员,阅读数共:0篇
剩余阅读数:0篇
阅读有效期:0001/1/1 0:00:00